Microchip Technology ADM00669UCS1003-2 EVALUATION BOARD
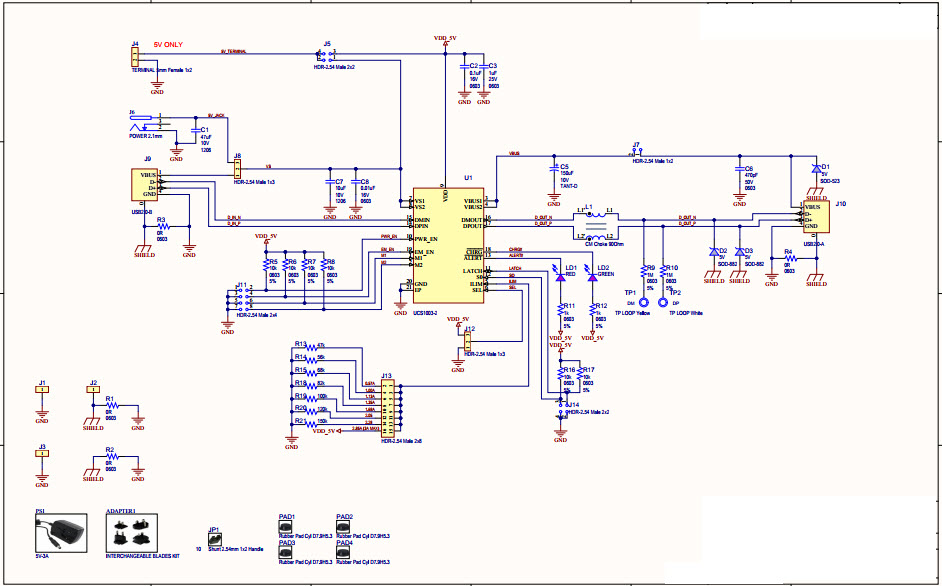
The Microchip Technology ADM00669-ADM00669 Evaluation Board is a consumer electronics device designed to provide a comprehensive evaluation of the UCS1003-2 USB Power Controller. This board features a USB Type-C connector, a USB Type-A connector, and a USB Type-C receptacle. It also includes a USB 2.0 port, a USB 3.0 port, and a USB Type-C receptacle. The board is designed to provide a comprehensive evaluation of the UCS1003-2 USB Power Controller, allowing users to test and evaluate the device's performance. The board also includes a USB Type-C receptacle, allowing users to connect the device to other USB Type-C devices. The board is designed to provide a comprehensive evaluation of the UCS1003-2 USB Power Controller, allowing users to test and evaluate the device's performance.
- TypeParameter
- Factory Lead Time14 Weeks
- Published2015
- Part StatusActive
- Moisture Sensitivity Level (MSL)1 (Unlimited)
- TypePower Management
- FunctionBattery Charger
- Utilized IC / PartUCS1003-2
- Supplied ContentsBoard(s)
- Evaluation KitYes
- Primary AttributesUSB Charging Port
- RoHS StatusNon-RoHS Compliant
| Part Number | Manufacturer | Description | Stock | RFQ |
|---|---|---|---|---|
| Texas Instruments | IC BUF NON-INVERT 3.6V 14TSSOP | 181 | RFQ | |
| Texas Instruments | IC BUF NON-INVERT 3.6V 20TSSOP | 0 | RFQ | |
| Cypress Semiconductor | 0 | RFQ | ||
| Analog Devices Inc. | ANALOG DEVICES - AD9958BCPZ - IC, DDS 2CH, 10BIT DAC, SMD, 9958 | 5468 | RFQ | |
| Fox Electronics | Crystal 24MHz ±50ppm (Tol) ±50ppm (Stability) FUND 30Ohm 2-Pin HC-49/SDLF SMD T/R | 0 | RFQ |


Product
Brand
Articles
Tools




















