Maxim Integrated MAX148X1EVKIT#EVAL KIT FOR MAX148
Description
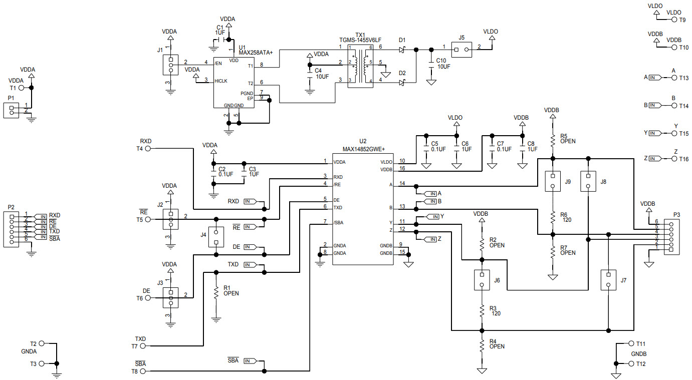
The Maxim Integrated MAX148X1EVKIT-EVKIT# is an evaluation kit for the MAX14854 2.75kVRMS isolated 500kbps/25Mbps full-duplex RS-485/RS-422 transceiver with ±35kV ESD protection and an industrial temperature range. This evaluation kit includes a MAX14854 evaluation board, a MAX14854-EVKIT# daughter board, a MAX14854-EVKIT# cable, and a MAX14854-EVKIT# power supply. The MAX14854 transceiver is designed to provide reliable communication in harsh industrial environments, with ±35kV ESD protection and an industrial temperature range of -40°C to +85°C. The evaluation board also features a USB-to-UART bridge, allowing for easy connection to a PC for evaluation and testing.
Specifications
Maxim Integrated technical specifications, attributes, parameters and parts with similar specifications to Maxim Integrated .
- TypeParameter
- Factory Lead Time6 Weeks
- Published2012
- Part StatusActive
- Moisture Sensitivity Level (MSL)1 (Unlimited)
- TypeInterface
- Base Part NumberMAX148
- FunctionTransceiver, RS-485
- Supplied ContentsBoard(s)
- Evaluation KitYes
- REACH SVHCNo SVHC
- RoHS StatusROHS3 Compliant
0 Similar Products Remaining
Technical Documents


Product
Brand
Articles
Tools








