Maxim Integrated MAX148X2EVKIT#EVAL KIT RS-485/RS-422 TXRX
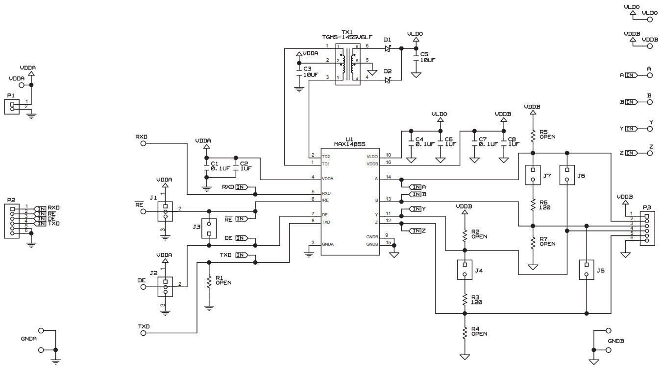
The Maxim Integrated MAX148X2EVKIT-EVKIT# is an evaluation kit for the MAX14855 2.75kVRMS isolated 500kbps/25Mbps full-duplex RS-485/RS-422 transceiver with ±35kV ESD protection and integrated transformer driver. This industrial temperature range kit is designed to evaluate the performance of the MAX14855 transceiver in a variety of applications. It includes a MAX14855 evaluation board, a MAX14855-EVKIT# daughter board, a MAX14855-EVKIT# daughter board, and a MAX14855-EVKIT# daughter board. The evaluation board features a USB-to-serial port interface, a power supply, and a variety of test points for easy evaluation of the MAX14855 transceiver. The MAX14855-EVKIT# daughter board provides a complete isolated RS-485/RS-422 transceiver solution with ±35kV ESD protection and integrated transformer driver. The MAX14855-EVKIT# daughter board also includes a variety of test points for easy evaluation of the MAX14855 transceiver. The MAX14855-EVKIT# daughter board also includes a variety of test points for easy evaluation of the MAX14855 transceiver. The MAX14855-EVKIT# daughter board also includes a variety of test points for easy evaluation of the MAX14855 transceiver. The MAX148X2EVKIT-EVKIT# evaluation kit is an ideal solution for evaluating the performance of the MAX14855 transceiver in a variety of applications.
- TypeParameter
- Factory Lead Time6 Weeks
- Published2016
- Part StatusActive
- Moisture Sensitivity Level (MSL)1 (Unlimited)
- TypeInterface
- Base Part NumberMAX14853
- FunctionTransceiver, RS-422, RS-485
- Utilized IC / PartMAX14853, MAX14855, MAX14857
- Supplied ContentsBoard(s)
- Evaluation KitYes
- REACH SVHCUnknown
- RoHS StatusROHS3 Compliant


Product
Brand
Articles
Tools








