Maxim Integrated MAX149X2EVKIT#EVAL KIT FOR MAX149X2
Description
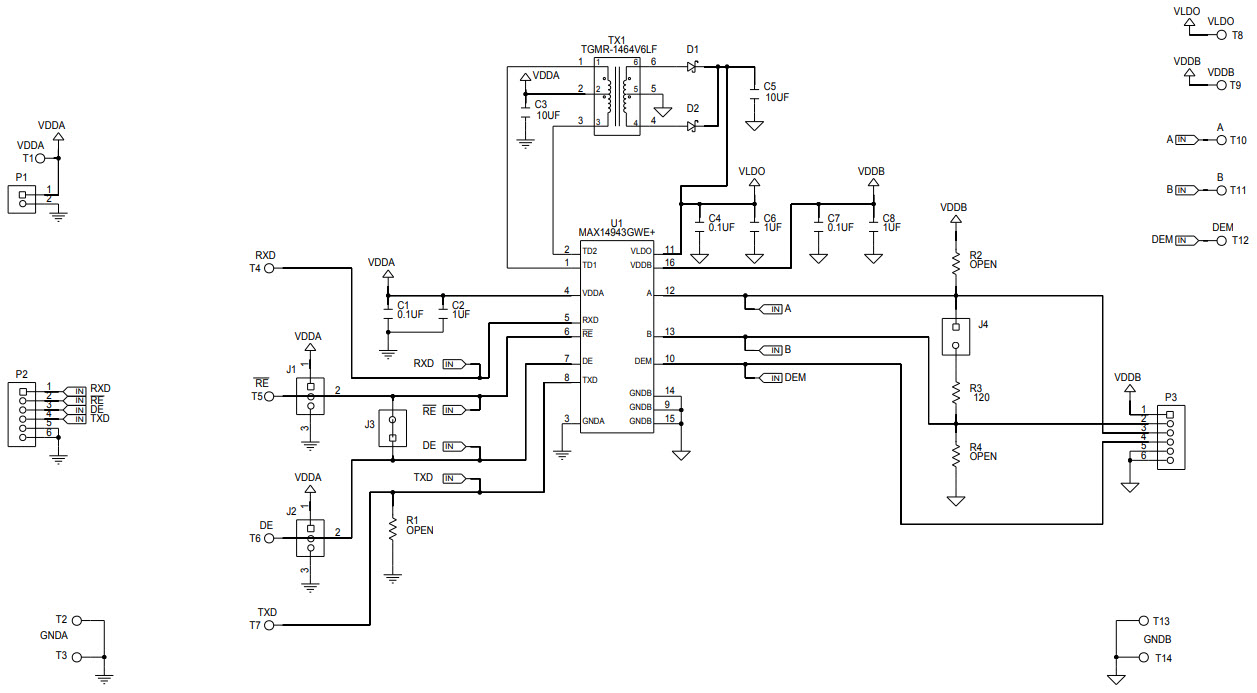
The MAX149X2EVKIT-EVKIT# is an evaluation kit for the MAX14946 2.75kVRMS isolated 20Mbps half-duplex PROFIBUS/RS-485 transceiver with ±35kV ESD protection and integrated transformer driver. This kit is designed for industrial automation, power management, and motor control applications. It features a wide range of features, including a high-speed data rate of up to 20Mbps, a wide common-mode range of ±35kV ESD protection, and an integrated transformer driver. The kit also includes a variety of accessories, such as a USB-to-RS-485 adapter, a power supply, and a set of cables. This evaluation kit is an ideal solution for testing and evaluating the MAX14946 transceiver in a variety of industrial applications.
Specifications
Maxim Integrated technical specifications, attributes, parameters and parts with similar specifications to Maxim Integrated .
- TypeParameter
- Factory Lead Time6 Weeks
- Published2015
- Part StatusActive
- Moisture Sensitivity Level (MSL)1 (Unlimited)
- TypeInterface
- Base Part NumberMAX149
- FunctionTransceiver, RS-485
- Utilized IC / PartMAX14940, MAX14943, MAX14946, MAX14949
- Supplied ContentsBoard(s)
- Evaluation KitYes
- Primary AttributesPROFIBUS RS-485 Transceiver
- EmbeddedNo
- REACH SVHCUnknown
- RoHS StatusROHS3 Compliant
0 Similar Products Remaining


Product
Brand
Articles
Tools








