Maxim Integrated MAX17526AEVKIT#EVKIT FOR MAX17526A 5.5V TO 60V,
Description
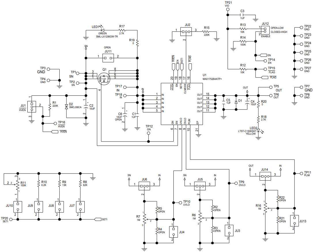
The MAX17526AEVKIT-AEVKIT# is an evaluation kit for the MAX17526A 5.5V to 60V, 6A current-limiter with OV, UV, reverse protection and power limit, power management IC. This kit provides a complete platform for evaluating the features and performance of the MAX17526A IC. It includes a circuit board with the IC, a power supply, and a set of test points for measuring current, voltage, and power. The kit also includes a user guide with detailed instructions on how to use the kit and interpret the results. This evaluation kit is ideal for designers who need to evaluate the performance of the MAX17526A IC in their applications.
Specifications
Maxim Integrated technical specifications, attributes, parameters and parts with similar specifications to Maxim Integrated .
- TypeParameter
- Factory Lead Time6 Weeks
- Part StatusActive
- Moisture Sensitivity Level (MSL)1 (Unlimited)
- TypePower Management
- Base Part NumberMAX17526
- Utilized IC / PartMAX17526A
- Supplied ContentsBoard(s)
0 Similar Products Remaining
Technical Documents


Product
Brand
Articles
Tools






