Maxim Integrated MAX86150EVSYS#EVAL KIT BIO-SENSOR MAX86150
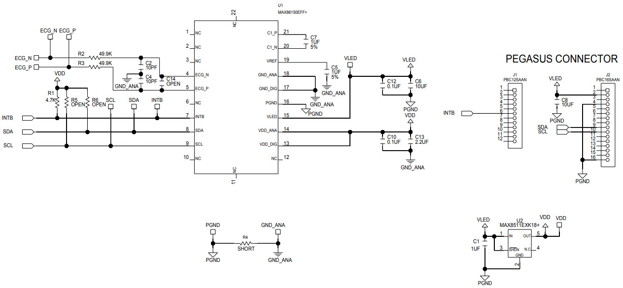
The MAX86150EVSYS# Evaluation System for the MAX86150 Integrated Photoplethysmogram and Electrocardiogram Bio-Sensor Module is a comprehensive development platform for mobile health, medical, and healthcare applications. It includes the MAX86150 integrated bio-sensor module, a MAX32660 microcontroller, and a MAX14690 power management IC. The evaluation system provides a complete solution for measuring and analyzing photoplethysmogram (PPG) and electrocardiogram (ECG) signals. It also includes a graphical user interface (GUI) for data visualization and analysis. The system is designed to be used with a variety of mobile devices, including smartphones, tablets, and wearables. The MAX86150EVSYS# Evaluation System is an ideal platform for developing innovative medical and healthcare applications.
- TypeParameter
- Factory Lead Time6 Weeks
- PackagingBox
- Published2016
- Part StatusActive
- Moisture Sensitivity Level (MSL)1 (Unlimited)
- Utilized IC / PartMAX86150
- Supplied ContentsBoard(s), Accessories
- Sensor TypeMedical, Electrocardiogram (EKG/ECG)
- RoHS StatusROHS3 Compliant


Product
Brand
Articles
Tools









