Maxim Integrated MAX86160EVSYS#EVKIT FOR 3RD GEN HIGH-ACCURACY
The MAX86160EVSYS# Evaluation System for the MAX86160 Integrated Heart-Rate Sensor for In-Ear Applications, Medical and Healthcare is a comprehensive evaluation system designed to help users quickly and easily evaluate the performance of the MAX86160 integrated heart-rate sensor. The system includes a MAX86160 evaluation board, a MAX86160 evaluation software package, and a MAX86160 evaluation kit. The evaluation board provides a platform for users to quickly and easily evaluate the performance of the MAX86160 sensor. The evaluation software package provides a graphical user interface (GUI) for users to configure the MAX86160 sensor and view the sensor data. The evaluation kit includes a MAX86160 evaluation board, a MAX86160 evaluation software package, and a MAX86160 evaluation kit. The evaluation kit also includes a MAX86160 evaluation board, a MAX86160 evaluation software package, and a MAX86160 evaluation kit. The MAX86160 evaluation system is an ideal solution for users who need to quickly and easily evaluate the performance of the MAX86160 integrated heart-rate sensor for in-ear applications, medical and healthcare.
- TypeParameter
- PackagingBox
- Part StatusActive
- Moisture Sensitivity Level (MSL)3 (168 Hours)
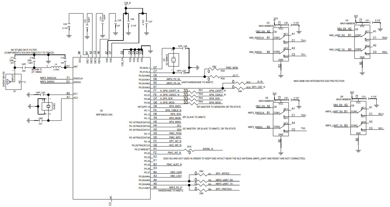
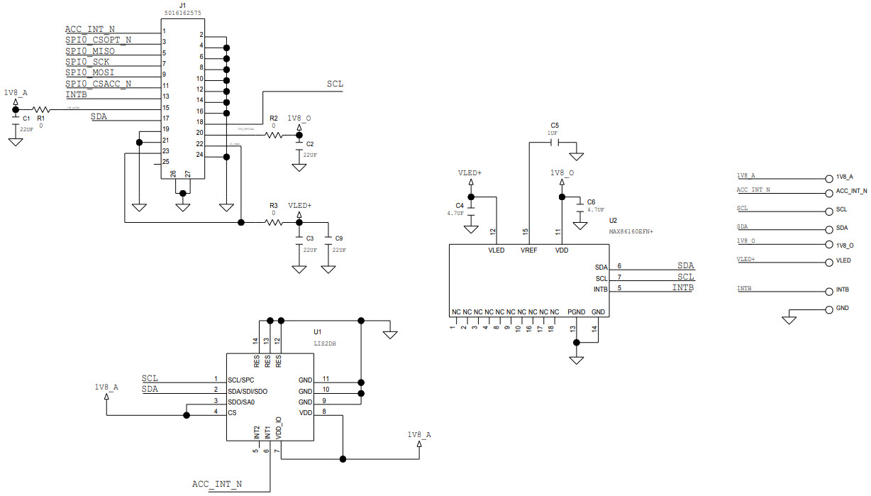
- Utilized IC / PartMAX86160
- Supplied ContentsBoard(s)
- Sensor TypeMedical, Health and Fitness
| Part Number | Manufacturer | Description | Stock | RFQ |
|---|---|---|---|---|
| Kyocera International Inc. Electronic Components | Crystals AEC-Q200 16000kHz 8pF 3.2x2.5mm | 0 | RFQ | |
| Maxim Integrated | 0 | RFQ | ||
| Maxim Integrated | LDO Voltage Regulators 120mA Linear Regulator | 43 | BUY | |
| Maxim Integrated | IC REG LINEAR 3.3V 120MA SC70-5 | 6180 | BUY | |
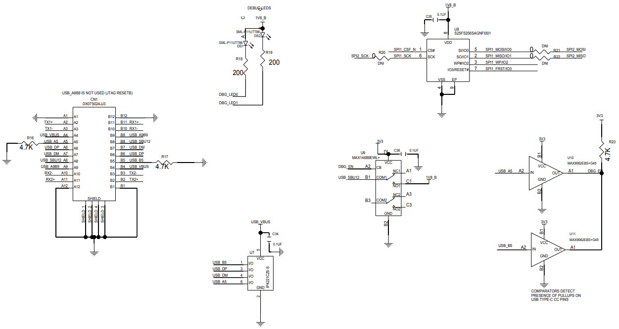
| Maxim Integrated | IC TRNSLTR BIDIRECTIONAL 14TSSOP | 38 | BUY |


Product
Brand
Articles
Tools

















