Microchip HV9980DB1HV9980DB1 Demo Board
Description
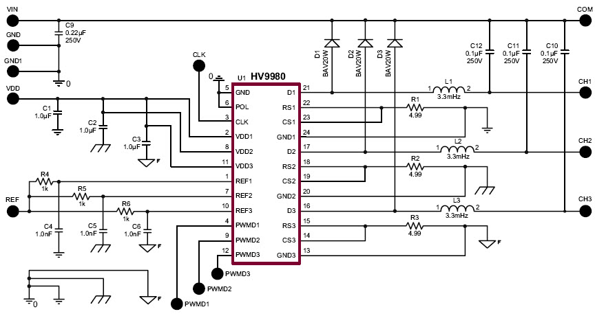
The Microchip Technology HV9980DB1-DB1, HV9980DB1, 3-Channel LED Array Driver Demo Board, Lighting Solutions is a demonstration board designed to showcase the capabilities of the HV9980 LED array driver. This board is capable of driving up to three LED arrays with a maximum current of 1.2A per channel. It features a wide range of adjustable parameters, including dimming, current, and frequency, allowing for a variety of lighting solutions. The board also includes a USB interface for easy programming and monitoring. With its versatile design, the HV9980DB1-DB1 is an ideal solution for LED lighting applications.


Product
Brand
Articles
Tools





