Microchip Technology ATA6664-EKBOARD EVALUATION FOR ATA6664
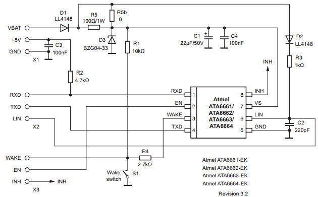
The Microchip Technology ATA6664-EK Development Board is designed for use with the ATA6664 LIN Transceiver, a high-performance automotive and transportation communication device. This board provides a convenient platform for evaluating the ATA6664 LIN Transceiver and its features, such as low-power operation, high-speed data rates, and robust EMC performance. The board includes a LIN transceiver, a LIN transceiver interface, and a LIN transceiver power supply. It also includes a LIN transceiver test point, a LIN transceiver test point connector, and a LIN transceiver test point LED. The board is designed to be used with the ATA6664 LIN Transceiver Evaluation Kit, which includes a LIN transceiver evaluation board, a LIN transceiver evaluation software, and a LIN transceiver evaluation cable. The ATA6664-EK Development Board is an ideal solution for automotive and transportation applications that require reliable and robust communication.
- TypeParameter
- Factory Lead Time14 Weeks
- Published2008
- Part StatusActive
- Moisture Sensitivity Level (MSL)1 (Unlimited)
- TypeInterface
- Base Part NumberATA6664
- FunctionLIN
- Utilized IC / PartATA6664
- Supplied ContentsBoard(s)
- Evaluation KitYes
- RoHS StatusROHS3 Compliant
| Part Number | Manufacturer | Description | Stock | RFQ |
|---|---|---|---|---|
| ON Semiconductor | OPTOISO 4.17KV TRANS W/BASE 6DIP | 90 | RFQ |


Product
Brand
Articles
Tools







