Microchip Technology ATA6670-EKDEVELOPMENT BOARD V1.0 WITH EASILY ACCESSIBLE PINS
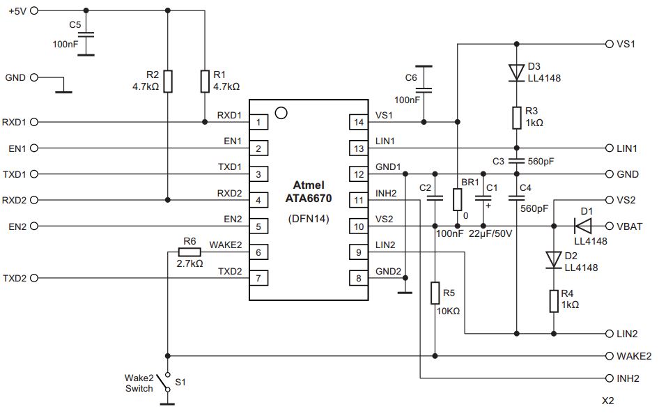
The Microchip Technology ATA6670-EK Development Board is a powerful tool for automotive and transportation applications. It is designed to provide a complete development platform for the ATA6670 LIN transceiver. The board features a LIN transceiver, a LIN transceiver interface, a LIN transceiver control unit, and a LIN transceiver power supply. It also includes a LIN transceiver test board, a LIN transceiver test software, and a LIN transceiver test cable. The board is designed to provide a complete development platform for the ATA6670 LIN transceiver, allowing users to quickly and easily develop and test their LIN transceiver applications. The board is also designed to be compatible with a wide range of automotive and transportation applications, making it an ideal choice for automotive and transportation engineers.
- TypeParameter
- Factory Lead Time14 Weeks
- Published2011
- Part StatusActive
- Moisture Sensitivity Level (MSL)1 (Unlimited)
- TypeInterface
- Base Part NumberATA6670
- FunctionLIN
- Utilized IC / PartATA6670
- Supplied ContentsBoard(s)
- Evaluation KitYes
- RoHS StatusROHS3 Compliant


Product
Brand
Articles
Tools













