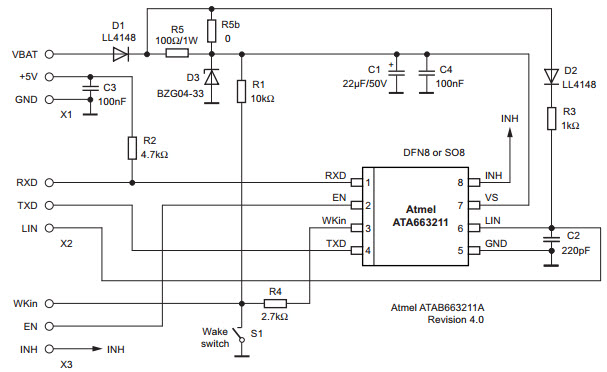
Microchip Technology ATAB663211A-V1.2ATAB663211 LIN Transceiver Development Board
The Microchip Technology ATAB663211A-V1.2 Development Board is a comprehensive development platform for the ATA663211 LIN Transceiver, designed for automotive and transportation applications. It features a full-featured evaluation board with a LIN transceiver, a LIN transceiver interface, and a LIN transceiver control board. The board also includes a LIN transceiver test board, a LIN transceiver test harness, and a LIN transceiver test software. The board is designed to provide a complete development environment for the ATA663211 LIN Transceiver, allowing users to quickly and easily evaluate the performance of the transceiver in their automotive and transportation applications. The board also includes a comprehensive set of documentation and support materials, making it easy to get started with the ATA663211 LIN Transceiver.
- TypeParameter
- Factory Lead Time14 Weeks
- Part StatusActive
- Moisture Sensitivity Level (MSL)1 (Unlimited)
- TypeInterface
- FunctionLIN
- Utilized IC / PartATA663211
- Supplied ContentsBoard(s)
- Evaluation KitYes
- RoHS StatusROHS3 Compliant


Product
Brand
Articles
Tools









