Microchip Technology EVK1040AKIT EVALUATION FOR AT42QT1040
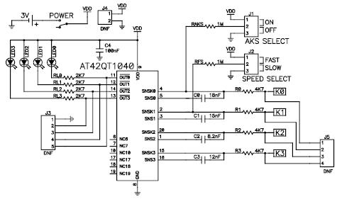
The Microchip Technology EVK1040A-A Evaluation Board is a versatile tool for evaluating the features and functions of the AT42QT1040 touch sensor controller. It is designed to provide a comprehensive platform for testing and evaluating the performance of the controller in a variety of applications. The board includes a variety of components, including a touch sensor, a microcontroller, a power supply, and a variety of connectors and headers. The board also includes a USB interface for programming and debugging the controller. The board is ideal for use in a variety of applications, including consumer electronics, automotive, industrial, and medical applications. With its comprehensive features and functions, the EVK1040A-A Evaluation Board is an ideal tool for evaluating the performance of the AT42QT1040 touch sensor controller.
- TypeParameter
- Factory Lead Time16 Weeks
- PackagingBox
- SeriesQuantum, QTouch™
- Published1997
- Part StatusObsolete
- Moisture Sensitivity Level (MSL)1 (Unlimited)
- Voltage - Supply1.8V~5.5V
- InterfaceDiscrete
- Utilized IC / PartAT42QT1040
- Supplied ContentsBoard(s)
- Evaluation KitYes
- Sensor TypeTouch, Capacitive
- EmbeddedNo
- Sensing Range4 Buttons/Keys
- REACH SVHCNo SVHC
- Radiation HardeningNo
- RoHS StatusROHS3 Compliant
- Lead FreeLead Free
| Part Number | Manufacturer | Description | Stock | RFQ |
|---|---|---|---|---|
| Analog Devices Inc. | IC AMP CLASS D AUDIO 20WLSCP | 0 | RFQ | |
| Analog Devices, Inc. | 0 | RFQ | ||
| Abracon LLC | CRYSTAL 12.2880MHZ 10PF SMD | 0 | RFQ | |
| Analog Devices, Inc. | LDO Regulator Pos 3.3V 0.1A 5-Pin TSOT-23 | 0 | RFQ |


Product
Brand
Articles
Tools













