Analog Devices Inc. EVAL-AD7873EBZBOARD EVALUATION FOR AD7873
Description
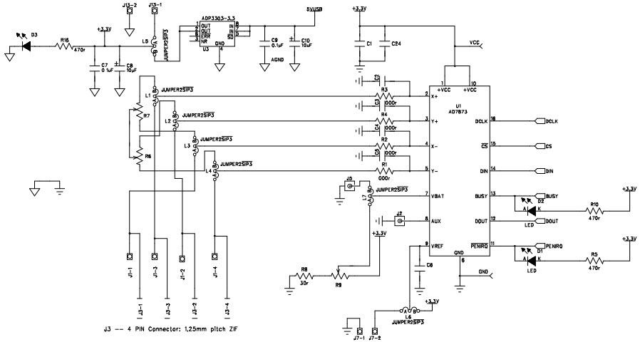
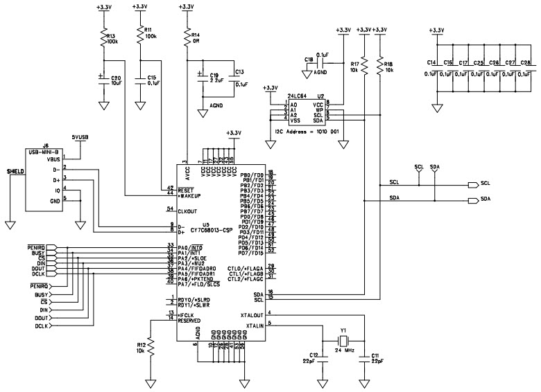
The Analog Devices EVAL-AD7873EBZ is an evaluation board designed to evaluate the performance of the AD7873 resistive touch screen controller. This board is ideal for consumer electronics applications, such as mobile phones, tablets, and other handheld devices. It features a 4-wire resistive touch screen interface, a low-power, low-noise, low-cost, and low-power-consumption design, and a wide range of operating temperatures. The board also includes a USB interface for easy connection to a PC, and a graphical user interface for easy configuration and testing. The board is also compatible with a variety of operating systems, including Windows, Linux, and Mac OS X.
Specifications
Analog Devices Inc. technical specifications, attributes, parameters and parts with similar specifications to Analog Devices Inc. .
- TypeParameter
- Lifecycle StatusPRODUCTION (Last Updated: 1 week ago)
- Factory Lead Time8 Weeks
- Number of Pins0
- Part StatusActive
- Moisture Sensitivity Level (MSL)1 (Unlimited)
- TypeInterface
- Base Part NumberAD7873
- FunctionTouch Screen Controller
- Utilized IC / PartAD7873
- Supplied ContentsBoard(s), Cable(s)
- Resolution1.5 B
- Evaluation KitYes
- Primary Attributes4-Wire Resistive
- Secondary AttributesOn-Board LEDs
- RoHS StatusROHS3 Compliant
- Lead FreeContains Lead
0 Similar Products Remaining
Technical Documents
Associated Products
| Part Number | Manufacturer | Description | Stock | RFQ |
|---|---|---|---|---|
| Microchip | 8K X 8 I2C/2-WIRE SERIAL EEPROM, PDSO8, 4.40 MM, ROHS COMPLIANT, PLASTIC, TSSOP-8 | 0 | RFQ | |
| Microchip Technology | 24LC64 Series 64-Kbit (8 K x 8) 400 kHz I2C Serial EEPROM - SOIJ-8 | 7630 | BUY | |
| Microchip Technology | IC EEPROM 64K I2C 400KHZ 8DIP | 20000 | BUY | |
| Microchip Technology | IC EEPROM 64K I2C 400KHZ 8TSSOP | 28173 | RFQ | |
| Microchip Technology | EEPROM 8kx8 - 2.5V | 7500 | BUY | |
| Microchip Technology | EEPROM 8kx8 - 2.5V | 5000 | RFQ | |
| Microchip Technology | MICROCHIP - 24LC64T-I/OT - EEPROM, 64 Kbit, 8K x 8bit, Serial I2C (2-Wire), 400 kHz, SOT-23, 5 Pins | 3000 | RFQ | |
| Microchip Technology | IC EEPROM 64KBIT 400KHZ 8TDFN | 3560 | BUY | |
| Microchip Technology | IC EEPROM 64KBIT 400KHZ 8SOIC | 22349 | RFQ | |
| Microchip | 8K X 8 I2C/2-WIRE SERIAL EEPROM, PDSO8, 3.90 MM, ROHS COMPLIANT, PLASTIC, SOIC-8 | 1747 | BUY |


Product
Brand
Articles
Tools




















