Microchip Technology PD70101EVB6FPOE PD MODULE
Description
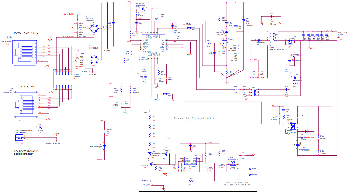
The Microchip Technology PD70101EVB6F-F, PD70101EVB6F, IEEE802.3 Type 1 PD Evaluation Board is a power management IC based on the PD70101 controller. It is designed to control an isolated flyback converter with a 5V/1.2A output. The board features a wide range of features, including a power supply, a voltage regulator, a current sense amplifier, a voltage reference, and a temperature sensor. It also includes a USB port for programming and debugging. The board is designed to be used in a variety of applications, including industrial, automotive, and consumer electronics. It is also suitable for use in medical and aerospace applications.
Specifications
Microchip Technology technical specifications, attributes, parameters and parts with similar specifications to Microchip Technology .
- TypeParameter
- Lifecycle StatusIN PRODUCTION (Last Updated: 1 month ago)
- Factory Lead Time12 Weeks
- Package / CaseModule
- Part StatusActive
- Moisture Sensitivity Level (MSL)1 (Unlimited)
- RoHS StatusRoHS Compliant
0 Similar Products Remaining
Technical Documents


Product
Brand
Articles
Tools






