Linear Technology/Analog Devices DC1249AEVAL BOARD FOR LTC4267-3
Description
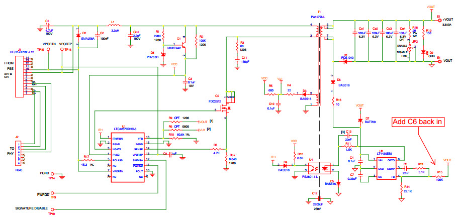
The Analog Devices DC1249A-A Demo Board is a versatile and powerful tool for evaluating the LTC4267-3 Power Delivery (PD) Security IC. It is designed to provide a 37-57 V input and a 3.3V@ 3A output. The board features a wide range of features, including a power supply, a voltage regulator, a current monitor, and a power switch. It also includes a USB-C connector for connecting to a PC or other device. The board is designed to be easy to use and provides a comprehensive set of features for evaluating the LTC4267-3 PD Security IC.
Specifications
Linear Technology/Analog Devices technical specifications, attributes, parameters and parts with similar specifications to Linear Technology/Analog Devices .
- TypeParameter
- Lifecycle StatusPRODUCTION (Last Updated: 3 months ago)
- Factory Lead Time8 Weeks
- Number of Pins0
- Published2009
- Part StatusActive
- Moisture Sensitivity Level (MSL)1 (Unlimited)
- TypePower Management
- Base Part NumberLTC4267
- FunctionPower over Ethernet (PoE)
- Operating Supply Voltage57V
- Utilized IC / PartLTC4267
- Supplied ContentsBoard(s)
- Evaluation KitYes
- EmbeddedNo
- Length32mm
- REACH SVHCNo SVHC
- RoHS StatusROHS3 Compliant
0 Similar Products Remaining


Product
Brand
Articles
Tools







