MikroElektronika MIKROE-3272TEMP&HUM 7 CLICK
Description
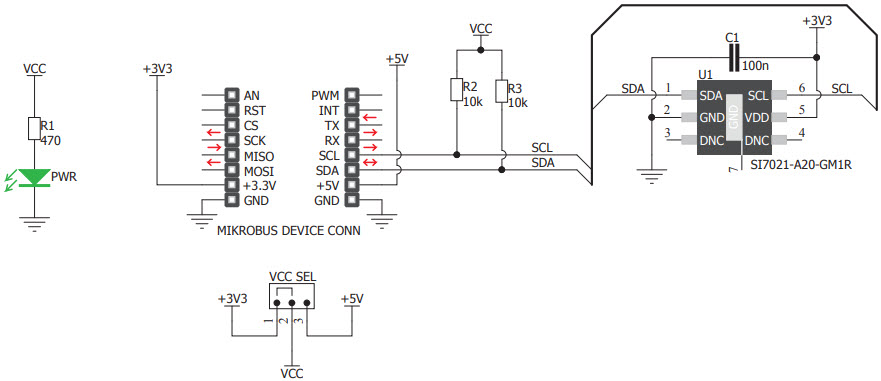
The MikroElektronika MIKROE-3272 Temp&Hum 7 Click Board is an industrial grade digital sensor based on the Si7021-A10 humidity and temperature sensor. It is designed to provide accurate and reliable measurements of temperature and humidity in industrial environments. The board features a wide operating temperature range of -40°C to +125°C and a humidity range of 0-100% RH. It also has a high resolution of 0.1°C and 0.1% RH. The board is equipped with an I2C interface for easy integration into existing systems. It is also RoHS compliant and comes with a 3-year warranty.
Specifications
MikroElektronika technical specifications, attributes, parameters and parts with similar specifications to MikroElektronika .
- TypeParameter
- Factory Lead Time4 Weeks
- Part StatusActive
- Moisture Sensitivity Level (MSL)1 (Unlimited)
- TypeSensor
- FunctionHumidity, Temperature
- Utilized IC / PartSi7021
- ContentsBoard(s)
- PlatformmikroBUS™ Click™
- RoHS StatusROHS3 Compliant
0 Similar Products Remaining
Technical Documents
Associated Products
| Part Number | Manufacturer | Description | Stock | RFQ |
|---|---|---|---|---|
| Microchip Technology | MIC2846A Series 6 Ch 3 - 5.5 V Linear WLED Driver 2 LDOs w/ Digital Control | 43 | RFQ |


Product
Brand
Articles
Tools















