MikroElektronika MIKROE-3437TEMP-LOG 6 CLICK
Description
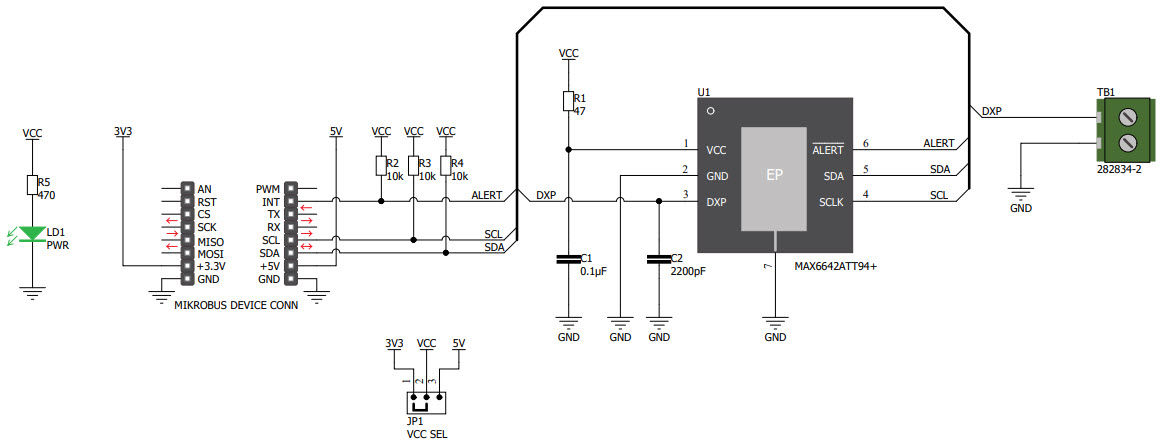
The MikroElektronika MIKROE-3437 Temp-Log 6 Click Board is a MAX6642 SMBus/I2C compatible local/remote temperature sensor with an overtemperature alarm. It is designed for consumer electronics applications and is capable of measuring temperatures from -55°C to +125°C with a resolution of 0.5°C. The board features an integrated SMBus/I2C interface, allowing for easy integration into existing systems. It also features an overtemperature alarm, which can be used to alert users when temperatures exceed a certain threshold. The board is powered by a 3.3V supply and is RoHS compliant.
Specifications
MikroElektronika technical specifications, attributes, parameters and parts with similar specifications to MikroElektronika .
- TypeParameter
- Part StatusActive
- Moisture Sensitivity Level (MSL)1 (Unlimited)
- TypeSensor
- FunctionTemperature
- Utilized IC / PartMAX6642
- ContentsBoard(s)
- PlatformmikroBUS™ Click™
- RoHS StatusROHS3 Compliant
0 Similar Products Remaining
Technical Documents
Associated Products
| Part Number | Manufacturer | Description | Stock | RFQ |
|---|---|---|---|---|
| Analog Devices Inc. | IC TXRX 1/1 RS422/RS485 16-SOIC | 158 | BUY |


Product
Brand
Articles
Tools















