MikroElektronika MIKROE-3469TEMP&HUM 11 CLICK
Description
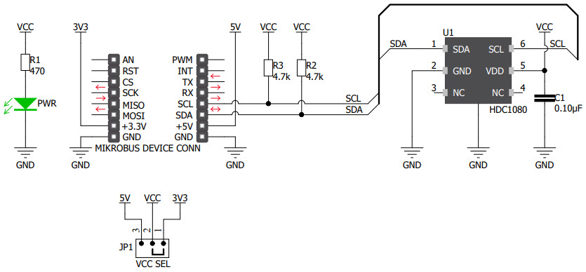
The MikroElektronika MIKROE-3469 Temp-hum 11 Click Board is a consumer electronics device designed to measure humidity and temperature using the HDC1080 Humidity, Temperature Sensor with I2C Interface. This board is equipped with a high-accuracy, low-power, digital humidity and temperature sensor that provides excellent performance and reliability. It features a wide operating temperature range of -40°C to +125°C and a humidity range of 0-100% RH. The board also includes an I2C interface for easy integration into any system. The board is designed to be used in a variety of applications, including home automation, industrial automation, and medical applications.
Specifications
MikroElektronika technical specifications, attributes, parameters and parts with similar specifications to MikroElektronika .
- TypeParameter
- Part StatusActive
- Moisture Sensitivity Level (MSL)1 (Unlimited)
- TypeSensor
- FunctionHumidity, Temperature
- Utilized IC / PartHDC1080
- ContentsBoard(s)
- PlatformmikroBUS™ Click™
- RoHS StatusROHS3 Compliant
0 Similar Products Remaining
Technical Documents
Associated Products
| Part Number | Manufacturer | Description | Stock | RFQ |
|---|---|---|---|---|
| Microchip Technology | IC OPAMP GP 2 CIRCUIT 8TSSOP | 28 | RFQ | |
| Microchip Technology | IC OPAMP GP 2 CIRCUIT 8DIP | 533 | BUY | |
| Microchip Technology | IC OPAMP GP 10MHZ RRO 8TSSOP | 10 | RFQ | |
| Microchip Technology | IC OPAMP DUAL 2.3V 10MHZ 8SOIC | 19800 | RFQ | |
| Microchip Technology | IC OPAMP GP 2 CIRCUIT 8SOIC | 5 | RFQ | |
| Microchip Technology | IC OPAMP GP 2 CIRCUIT 8DIP | 5 | RFQ | |
| Microchip Technology | IC OPAMP 2.5V DUAL R-R 8TSSOP | 1 | RFQ | |
| Microchip Technology | IC OPAMP GP 2 CIRCUIT 8SOIC | 1800 | RFQ | |
| Microchip Technology | IC OPAMP GP 10MHZ RRO 8TSSOP | 2495 | RFQ | |
| Microchip Technology | IC OPAMP GP 2 CIRCUIT 8SOIC | 5000 | RFQ | |
| Microchip Technology | IC OPAMP GP 2 CIRCUIT 8TSSOP | 5338 | RFQ |
Load more


Product
Brand
Articles
Tools
















