Silicon Labs Si7022-23-EVBTemperature Sensor Development Tools USB dongle rib cbl 2pstg stmp brds
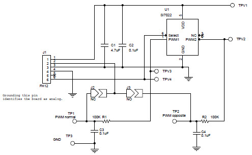
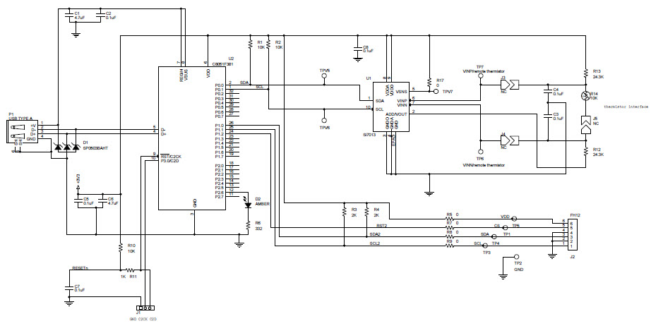
The Silicon Labs Si7022-23-EVB Evaluation Kit is an industrial grade solution for measuring temperature and humidity. It is designed for use with the Si7022 and Si7023 Temperature and Humidity Sensor. The kit includes a USB-to-I2C interface board, a Si7022/23 sensor board, and a USB cable. The USB-to-I2C interface board allows for easy connection to a PC or laptop, and the Si7022/23 sensor board provides a reliable and accurate measurement of temperature and humidity. The kit also includes a graphical user interface (GUI) for easy configuration and data logging. The GUI allows users to set up the sensor, view real-time data, and log data for later analysis. The Si7022-23-EVB Evaluation Kit is an ideal solution for industrial applications that require accurate and reliable temperature and humidity measurements.
- TypeParameter
- Factory Lead Time2 Weeks
- MountCable
- PackagingBox
- Published2008
- Part StatusActive
- Moisture Sensitivity Level (MSL)1 (Unlimited)
- InterfaceUSB
- Utilized IC / PartSi7022, Si7023
- Supplied ContentsBoard(s), Cable(s)
- Evaluation KitYes
- Sensor TypeHumidity, Temperature
- RoHS StatusNon-RoHS Compliant
| Part Number | Manufacturer | Description | Stock | RFQ |
|---|---|---|---|---|
| Texas Instruments | Buffers & Line Drivers 3.3V ABT Octal Buff/Drv W/3-St Otpt | 974 | BUY | |
| Texas Instruments | IC REG LINEAR 3V 50MA SOT23-5 | 18000 | RFQ | |
| Texas Instruments | IC REG LINEAR 3V 50MA SOT23-5 | 3962 | RFQ |


Product
Brand
Articles
Tools












