Seeed Technology Co., Ltd 102990824WIO TRACKER - GPS BT3.0 GSM ARDU
Description
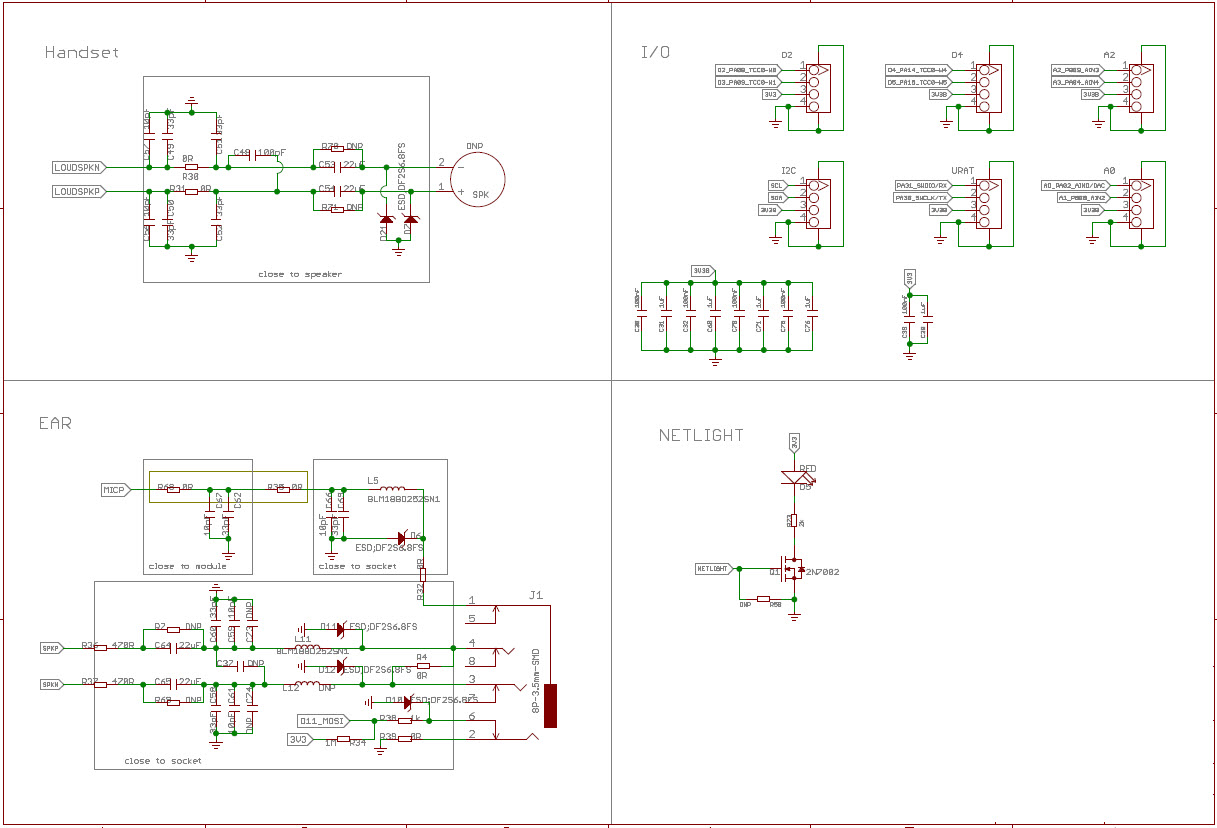
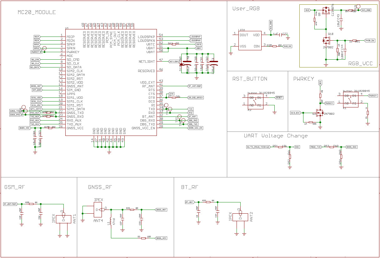
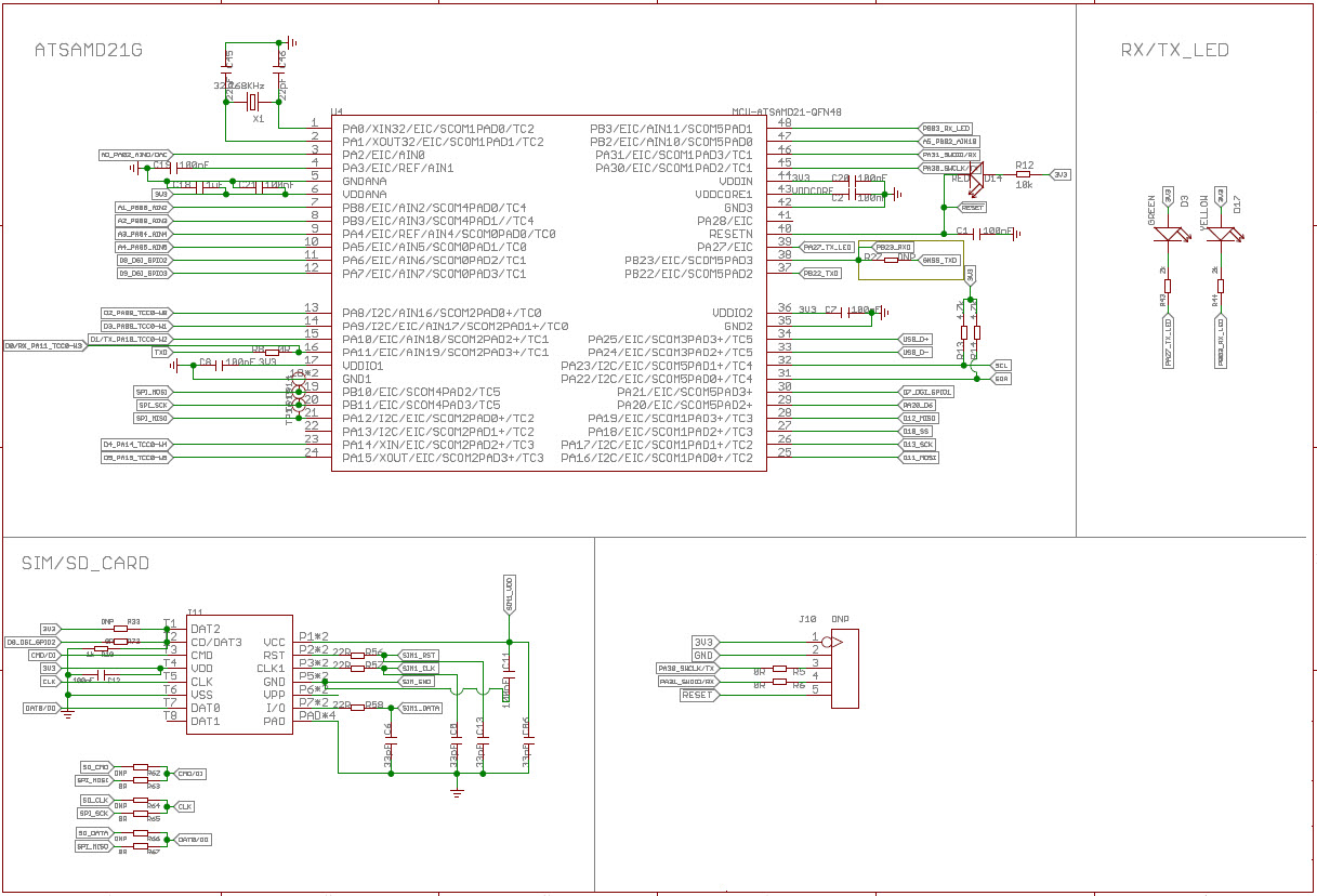
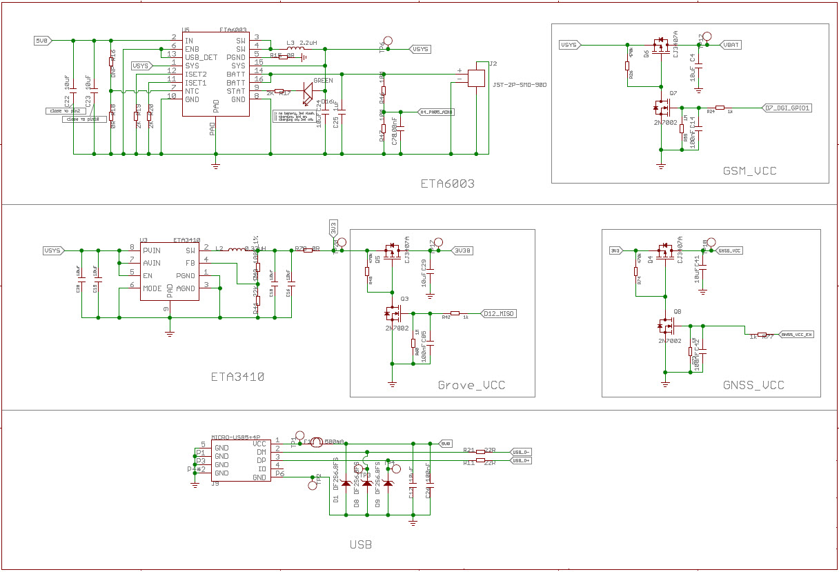
Seeed Technology Co.,Ltd 102990824-102990824 is a leading provider of innovative automotive and transportation solutions. Their Wio Tracker - GPS, BT3.0, GSM, Arduino Compatible Development Board is a powerful and versatile device that can be used to track vehicles, monitor their performance, and provide real-time data. It is compatible with Arduino, making it easy to integrate with existing systems. The board is also equipped with a GSM module, allowing for remote access and control. With its advanced features, the Wio Tracker is an ideal solution for automotive and transportation applications.
Specifications
Seeed Technology Co., Ltd technical specifications, attributes, parameters and parts with similar specifications to Seeed Technology Co., Ltd .
- TypeParameter
- Factory Lead Time17 Weeks
- SeriesWio
- Part StatusActive
- TypeGPS
- Supplied ContentsBoard(s)
0 Similar Products Remaining
Technical Documents


Product
Brand
Articles
Tools





















