STMicroelectronics EVB-LIV3FTESEO LIV3F MODULE EVALUATION BO
Description
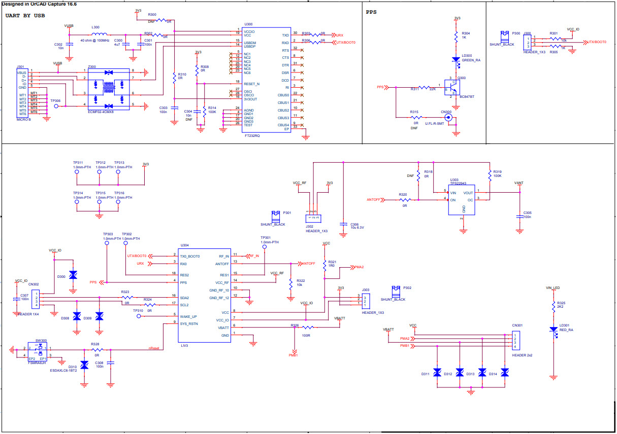
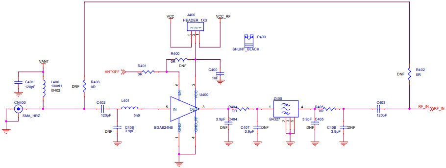
The STMicroelectronics EVB-LIV3F, EVB-LIV3F, Teseo-LIV3F GNSS Module Evaluation Board, Security Evaluation Board is a comprehensive evaluation platform for the STMicroelectronics Teseo-LIV3F GNSS module. It is designed to provide a complete environment for testing and evaluating the module’s features and performance. The board includes a variety of interfaces, including USB, UART, SPI, and I2C, as well as a range of external components, such as antennas, LEDs, and buttons. It also includes a secure element for secure data storage and authentication. The board is ideal for developers and engineers who need to evaluate the performance of the Teseo-LIV3F GNSS module in a variety of applications.
Specifications
STMicroelectronics technical specifications, attributes, parameters and parts with similar specifications to STMicroelectronics .
- TypeParameter
- Part StatusActive
- Moisture Sensitivity Level (MSL)1 (Unlimited)
- TypeReceiver, GPS
- Frequency1.575GHz
- Supplied ContentsBoard(s)
0 Similar Products Remaining
Technical Documents
Associated Products
| Part Number | Manufacturer | Description | Stock | RFQ |
|---|---|---|---|---|
| STMicroelectronics | GNSS MODULE | 0 | RFQ | |
| FTDI, Future Technology Devices International Ltd | IC USB FS SERIAL UART 32QFN | 0 | RFQ | |
| STMicroelectronics | IC REG LINEAR POS ADJ 1A 6DFN | 0 | RFQ |


Product
Brand
Articles
Tools



















