Maxim Integrated MAX2771EVKIT#EVKIT FOR NEXT-GENERATION GLOBAL
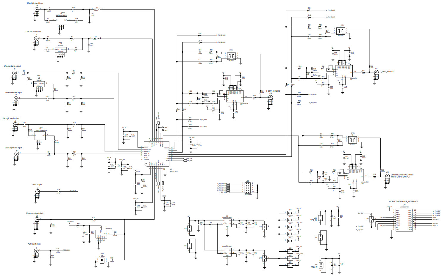
The MAX2771EVKIT-EVKIT# is an evaluation kit for the MAX2771 Multiband Universal GNSS Receiver, Military and Aerospace Grade. This kit provides a complete platform for evaluating the performance of the MAX2771 receiver in a variety of applications. The kit includes a MAX2771 evaluation board, a USB-to-serial adapter, and a set of cables and connectors. The evaluation board features a wide range of interfaces, including UART, SPI, I2C, and USB. It also includes a variety of test points and jumpers for easy debugging and testing. The kit also includes a comprehensive set of software tools for configuring and testing the MAX2771 receiver. The software includes a graphical user interface, a command-line interface, and a set of example programs. The MAX2771EVKIT-EVKIT# is an ideal platform for evaluating the performance of the MAX2771 receiver in a variety of applications.
- TypeParameter
- Part StatusActive
- Moisture Sensitivity Level (MSL)1 (Unlimited)
- TypeReceiver
- Supplied ContentsBoard(s)
| Part Number | Manufacturer | Description | Stock | RFQ |
|---|---|---|---|---|
| Analog Devices | Ultra-Low-Noise, High PSRR, Low-Dropout, 120mA Linear Regulators | 0 | RFQ |


Product
Brand
Articles
Tools











