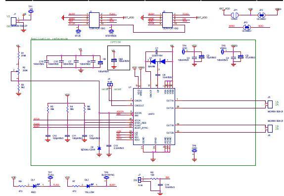
STMicroelectronics EVAL6470HEvaluation Board For Fully Integrated Stepper Motor Driver Mounting The L6470
The STMicroelectronics EVAL6470H-H, EVAL6470H Demonstration Board is a powerful motor control solution based on the L6470 Fully Integrated Stepper Motor Driver. This board is designed to provide a comprehensive platform for evaluating the features and performance of the L6470 driver. It includes a wide range of features such as a USB interface, a graphical user interface, and a comprehensive set of software tools. The board is capable of driving up to two stepper motors simultaneously, and can be used to control a variety of motor types including DC, brushless, and stepper motors. The board also includes a range of safety features such as over-current protection, thermal protection, and stall detection. The EVAL6470H-H board is an ideal solution for motor control applications requiring high performance and reliability.
- TypeParameter
- Part StatusActive
- Moisture Sensitivity Level (MSL)1 (Unlimited)
- TypePower Management
- Max Operating Temperature125°C
- Min Operating Temperature-25°C
- FunctionMotor Controller/Driver, Stepper
- Operating Supply Voltage45V
- Output Current3A
- Utilized IC / PartL6470
- Supplied ContentsBoard(s)
- Evaluation KitYes
- EmbeddedNo
- Secondary AttributesOver Current and Temperature Protection
- REACH SVHCNo SVHC
- RoHS StatusROHS3 Compliant
- Lead FreeLead Free
| Part Number | Manufacturer | Description | Stock | RFQ |
|---|---|---|---|---|
| Analog Devices Inc. | ANALOG DEVICES ADM3051CRZ. CAN, TRANSCEIVER, 1MBPS, 1TX, 1RX, SOIC-8 | 96 | BUY |


Product
Brand
Articles
Tools









