STMicroelectronics X-NUCLEO-IHM02A1NUCLEO BOARD L6470 MOTOR DRIVER
Description
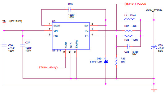
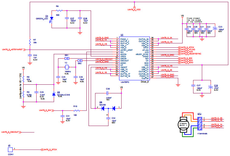
The STMicroelectronics X-NUCLEO-IHM02A1 is an expansion board based on the L6470 two-axis stepper motor driver for STM32 Nucleo. It is designed to provide a complete solution for motor control applications, allowing users to easily control two stepper motors with a single board. The board features a wide range of features, including a high-performance microcontroller, a wide range of power supply options, and a variety of communication interfaces. It also includes a comprehensive set of software libraries and examples to help users get started quickly. The X-NUCLEO-IHM02A1 is an ideal solution for motor control applications, providing a cost-effective and easy-to-use solution for controlling two stepper motors.
Specifications
STMicroelectronics technical specifications, attributes, parameters and parts with similar specifications to STMicroelectronics .
- TypeParameter
- SeriesdSPIN™
- Part StatusActive
- Moisture Sensitivity Level (MSL)1 (Unlimited)
- TypePower Management
- FunctionMotor Controller/Driver
- Utilized IC / PartL6470
- Evaluation KitYes
- ContentsBoard(s)
- PlatformNucleo
- RoHS StatusROHS3 Compliant
0 Similar Products Remaining
Technical Documents
Associated Products
| Part Number | Manufacturer | Description | Stock | RFQ |
|---|---|---|---|---|
| Maxim Integrated | IC REG BST SEPIC ADJ 550MA SOT23 | 5087 | RFQ | |
| Maxim Integrated | Switching Regulator, Current-mode, 1400kHz Switching Freq-Max, PDSO6, SOT-23, 6 PIN | 0 | RFQ |


Product
Brand
Articles
Tools
















