STMicroelectronics EVAL-SCS001V1FAST AND EASY MIGRATION FROM DC
Description
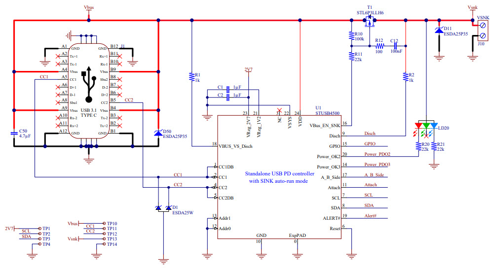
The STMicroelectronics EVAL-SCS001V1 is a fast and easy migration evaluation board designed to help users transition from a DC barrel connector to a Type-C connector. This board is ideal for computers and peripherals, as it allows for quick and easy testing of Type-C connectors. The board features a USB Type-C receptacle, a DC barrel connector, and a USB Type-C plug. It also includes a USB Type-C cable, a USB Type-C to DC barrel adapter, and a USB Type-C to USB Type-A adapter. This board is designed to help users quickly and easily test and evaluate the performance of Type-C connectors.
Specifications
STMicroelectronics technical specifications, attributes, parameters and parts with similar specifications to STMicroelectronics .
- TypeParameter
- Part StatusActive
- Moisture Sensitivity Level (MSL)1 (Unlimited)
- TypePower Management
- FunctionUSB Type-C® Power Delivery (PD)
- Utilized IC / PartSTUSB4500
- Supplied ContentsBoard(s)
- Secondary AttributesOn-Board LEDs
0 Similar Products Remaining
Technical Documents
Associated Products
| Part Number | Manufacturer | Description | Stock | RFQ |
|---|---|---|---|---|
| Analog Devices Inc. | Single Transmitter/Receiver RS-485 8-Pin SOIC N T/R | 316 | BUY | |
| Analog Devices Inc. | IC TXRX RS-485422 10MBPS 8-SOIC | 77500 | BUY |


Product
Brand
Articles
Tools









