STMicroelectronics EVLSTCOMET-MET1STCOMET Smart Meter Reference Design
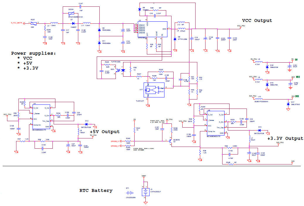
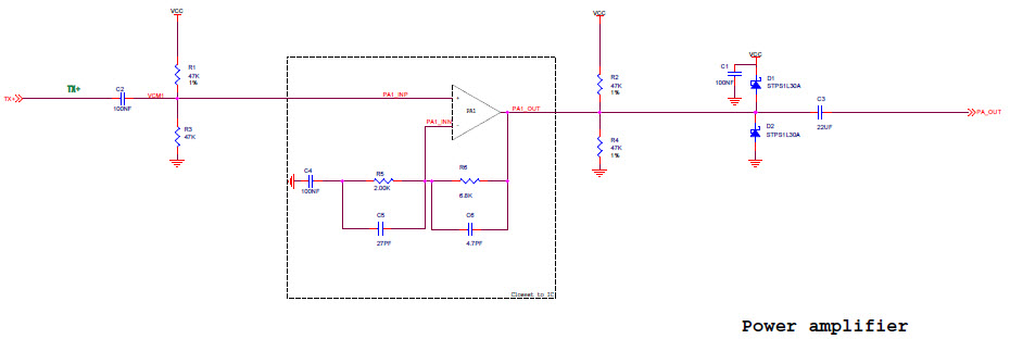
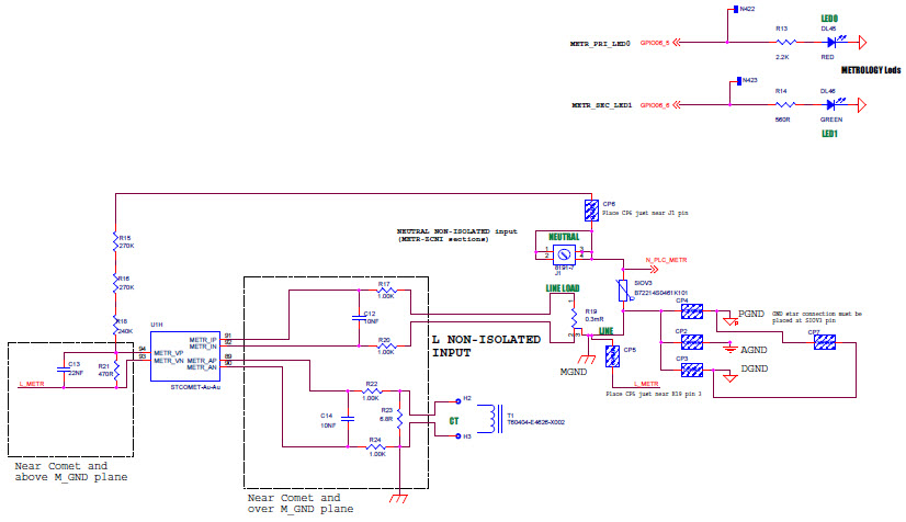
The STMicroelectronics EVLSTCOMET-MET1, EVLSTCOMET-MET1, STCOMET Smart Meter Reference Design is based on the STCOMET10 system-on-chip Application Processor, Instrumentation and Measurement IC. This reference design is a complete solution for smart metering applications, providing a comprehensive set of features and functions for energy metering, including power quality monitoring, load profiling, and tamper detection. The STCOMET10 processor is a highly integrated, low-power, 32-bit ARM Cortex-M3 microcontroller with a wide range of analog and digital peripherals. It is designed to meet the requirements of the IEC 62056-21 standard for smart metering, and is compliant with the IEC 61850-3 standard for power quality monitoring. The EVLSTCOMET-MET1 reference design includes a comprehensive set of hardware and software components, including a graphical user interface, a web server, and a communication stack. It also includes a range of development tools, such as an integrated development environment, a debugger, and a simulator.


Product
Brand
Articles
Tools




























