STMicroelectronics STEVAL-IDI004V2EVAL INTERNET OF THINGS WIRELESS
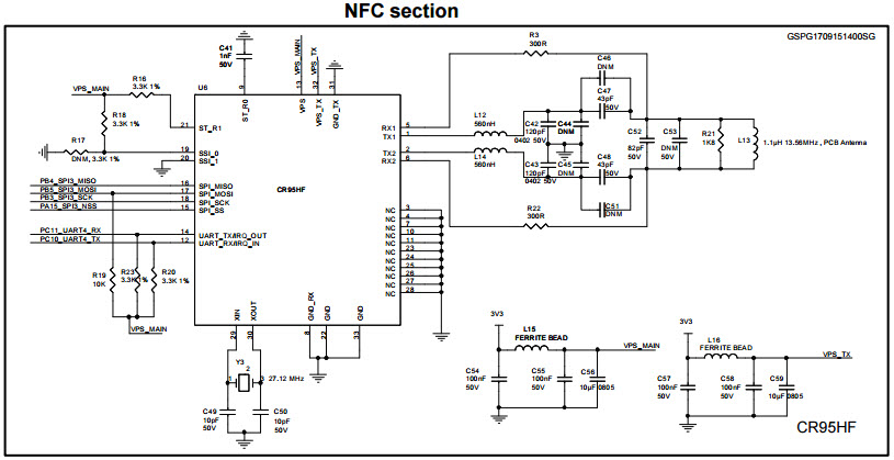
IoT applications. It is a complete evaluation kit for the STM32L4+ microcontroller and the SPIRIT1 sub-GHz radio transceiver. The kit includes a STM32L4+ microcontroller board, a SPIRIT1 sub-GHz radio transceiver board, a Wi-Fi/Bluetooth/NFC module, a USB cable, and a set of accessories. The STEVAL-IDI004V2 kit is designed to enable developers to quickly evaluate and develop applications for the STM32L4+ microcontroller and the SPIRIT1 sub-GHz radio transceiver. It is ideal for industrial IoT applications such as smart metering, asset tracking, and industrial automation. The kit supports the Wi-Fi, Sub-GHz, Bluetooth and NFC communication protocols, and provides a comprehensive set of development tools and software libraries. The kit also includes a comprehensive set of example applications to help developers get started quickly.
- TypeParameter
- Part StatusObsolete
- Moisture Sensitivity Level (MSL)1 (Unlimited)
- TypeTransceiver; 802.11 b/g/n (Wi-Fi, WiFi, WLAN), Bluetooth® Classic
- Frequency868MHz 2.4GHz
- Supplied ContentsBoard(s)
- Evaluation KitYes
- RoHS StatusROHS3 Compliant
| Part Number | Manufacturer | Description | Stock | RFQ |
|---|---|---|---|---|
| AnalogDevices | CMOS 8-Channel Analog Multiplexer | 0 | RFQ | |
| Analog Devices Inc. | Analog Multiplexer Single 8: 1 20-Pin PLCC Tube | 7 | BUY | |
| Analog Devices Inc. | ANALOG DEVICES ADG508AKRZIC, MUX, 8CH, HI PERF, 16SOIC | 20 | RFQ | |
| Analog Devices Inc. | Analog Multiplexer Single 8:1 16-Pin SOIC N T/R | 12 | RFQ | |
| Analog Devices Inc. | ANALOG DEVICES ADG508AKNZIC, MUX 8CH SP, DIP16, 508 | 3000 | RFQ | |
| Analog Devices Inc. | IC MULTIPLEXER 8X1 16SOIC | 3000 | RFQ |


Product
Brand
Articles
Tools

































