STMicroelectronics STEVAL-ISQ007V1BOARD EVAL BASED ON TSC101
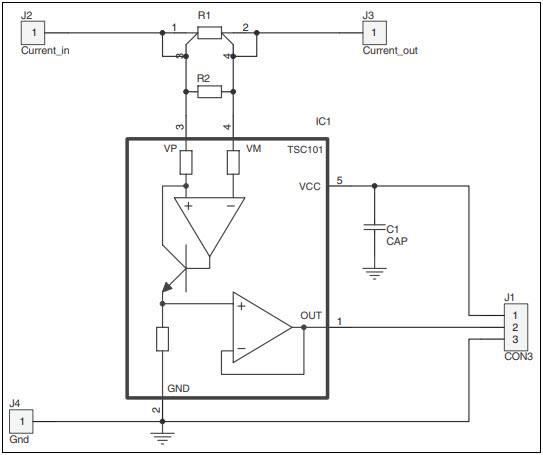
The STMicroelectronics STEVAL-ISQ007V1 is a high-side current-sense amplifier demonstration board based on the TSC101 op amp. It is designed for automotive and transportation applications, and is capable of measuring current up to 5A. The board features a wide input voltage range of 4.5V to 18V, and a low quiescent current of only 1.2mA. It also includes a low-noise, low-offset, and low-power operational amplifier, as well as a wide range of protection features such as over-temperature, over-voltage, and reverse-battery protection. The board is also equipped with a user-friendly graphical user interface (GUI) for easy configuration and monitoring. The STEVAL-ISQ007V1 is an ideal solution for automotive and transportation applications requiring accurate current sensing.
- TypeParameter
- Part StatusActive
- Moisture Sensitivity Level (MSL)1 (Unlimited)
- Max Operating Temperature125°C
- Min Operating Temperature-40°C
- Output TypeSingle-Ended
- Slew Rate0.9V/μs
- Amplifier TypeCurrent Sense
- Voltage - Supply, Single/Dual (±)4V~24V
- Output Current per Channel60mA
- Utilized IC / PartTSC101
- Supplied ContentsBoard(s)
- Evaluation KitYes
- -3db Bandwidth450kHz
- Board TypeFully Populated
- Channels per IC1 - Single
- Current - Supply (Main IC)165μA
- Radiation HardeningNo
- RoHS StatusROHS3 Compliant
- Lead FreeContains Lead


Product
Brand
Articles
Tools







