Analog Devices Inc. AD9228-65EBZBOARD EVAL FOR AD9228
Description
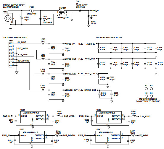
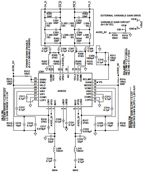
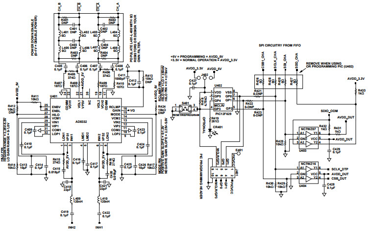
The Analog Devices AD9228-65EBZ Evaluation Board is designed to evaluate the performance of the AD9228 Quad, 12-Bit, 65-MSPS Serial LVDS 1.8V ADC, Lighting Sensor. This board features a wide range of features, including a high-speed serial LVDS interface, a low-noise power supply, and a wide range of input and output connectors. The board also includes a variety of test points and jumpers to allow for easy evaluation of the device. The board is designed to be used with the AD9228 Evaluation Software, which provides a graphical user interface for configuring and testing the device. The board is ideal for applications such as automotive lighting, medical imaging, and industrial automation.
Specifications
Analog Devices Inc. technical specifications, attributes, parameters and parts with similar specifications to Analog Devices Inc. .
- TypeParameter
- Lifecycle StatusPRODUCTION (Last Updated: 1 month ago)
- Factory Lead Time8 Weeks
- Number of Pins48
- PackagingBox
- Part StatusActive
- Moisture Sensitivity Level (MSL)1 (Unlimited)
- Max Operating Temperature85°C
- Min Operating Temperature-40°C
- Base Part NumberAD9228
- Operating Supply Voltage1.9V
- Number of Channels4
- InterfaceSerial
- Operating Supply Current245mA
- Power Dissipation510mW
- Number of Bits12
- Min Input Voltage1V
- Max Input Voltage1V
- Utilized IC / PartAD9228
- Supplied ContentsBoard(s), Power Supply
- Data InterfaceSerial
- Resolution1.5 B
- Sampling Rate65 Msps
- Evaluation KitYes
- Sampling Rate (Per Second)65M
- Number of A/D Converters4
- Input Capacitance7pF
- Input Range2Vpp
- Power (Typ) @ Conditions119mW @ 65MSPS
- REACH SVHCNo SVHC
- Radiation HardeningNo
- RoHS StatusROHS3 Compliant
- Lead FreeContains Lead
0 Similar Products Remaining
Technical Documents
Associated Products
| Part Number | Manufacturer | Description | Stock | RFQ |
|---|---|---|---|---|
| Analog Devices Inc. | Quad ADC Pipelined 40Msps 12-bit Serial 48-Pin LFCSP EP T/R | 493 | BUY | |
| Analog Devices Inc. | IC ADC 12BIT SPI/SRL 40M 48LFCSP | 1000 | RFQ | |
| Analog Devices Inc. | IC ADC 12BIT SPI/SRL 65M 48LFCSP | 2042 | BUY | |
| Analog Devices Inc. | ANALOG DEVICES - AD9515BCPZ - Clock Distribution, 1.6 GHz, 3.135V-3.465V supply, 2 Outputs, LFCSP-32 | 7 | BUY | |
| Analog Devices Inc. | Quad ADC Pipelined 65Msps 12-bit Serial 48-Pin LFCSP EP T/R | 11 | BUY | |
| Microchip Technology | MCU 8-bit PIC RISC 1.75KB Flash 2.5V/3.3V/5V Automotive 8-Pin SOIC N Tube | 0 | RFQ |


Product
Brand
Articles
Tools























