Analog Devices Inc. DC333A-ADC333A-A
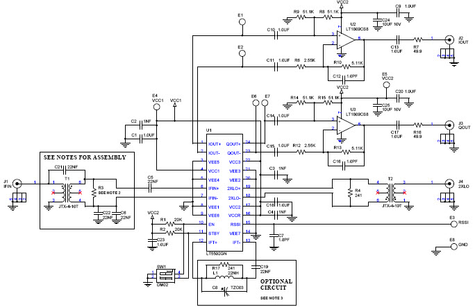
The Analog Devices DC333A-A Demo Board for the LT5502EGN 400MHz IF Receiver with Limiting Amp and I/Q Demodulator is a powerful tool for wireless infrastructure applications. It is designed to provide a complete solution for the development and evaluation of the LT5502EGN receiver. The board includes a 400MHz IF receiver with limiting amplifier and I/Q demodulator, as well as a wide range of features and functions to support the development of wireless infrastructure applications. The board also includes a USB interface for easy connection to a PC, and a variety of test points and connectors for easy access to the receiver's signals. The board is ideal for use in a variety of wireless infrastructure applications, including cellular base stations, Wi-Fi access points, and more.
- TypeParameter
- For Use With/Related ProductsLT5502
- Product StatusActive
- PackageBulk
- MfrAnalog Devices Inc.
- Factory Pack QuantityFactory Pack Quantity1
- ManufacturerAnalog Devices Inc.
- BrandAnalog Devices
- Tool Is For Evaluation OfLT5502
- RoHSDetails
- For Use WithLT5502 IC
- Series-
- PackagingBulk
- TypeDemodulator
- SubcategoryDevelopment Tools
- Frequency400MHz
- Note-
- Supplied ContentsBoard(s)
- Product TypeRF Development Tools
- ProductDemonstration Boards
- Product CategoryRF Development Tools
| Part Number | Manufacturer | Description | Stock | RFQ |
|---|---|---|---|---|
| Microchip Technology | IC EEPROM 2K I2C 400KHZ SOT23-6 | 5000 | RFQ | |
| Analog Devices, Inc. | 3290 | RFQ | ||
| Texas Instruments | IC BUF NON-INVERT 5.5V SC70-6 | 545205 | RFQ | |
| Analog Devices, Inc. | 0 | RFQ | ||
| Microchip Technology | MICROCHIP - 24LC025-I/ST - SERIAL EEPROM, 2KBIT, 400KHZ, TSSOP-8 | 25 | RFQ | |
| Analog Devices, Inc. | LDO Regulator Pos 3.3V 0.1A 5-Pin TSOT-23 | 0 | RFQ |


Product
Brand
Articles
Tools









