Linear Technology/Analog Devices DC696AEVAL BOARD FOR LT5546EUF
Description
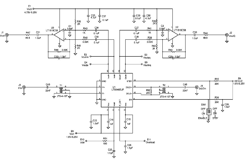
The Analog Devices DC696A-A, DC696A, Demo Board for the LT5546EUF, 500MHz IF Receiver w/ VGA and I/Q Demodulator and Wide BB BW, Consumer Electronics is a powerful and versatile demo board designed to demonstrate the capabilities of the LT5546EUF 500MHz IF Receiver. It features a VGA and I/Q demodulator, wide bandwidth, and a consumer electronics interface. This demo board is ideal for testing and evaluating the performance of the LT5546EUF in a variety of consumer electronics applications. It is also suitable for use in research and development, as well as for prototyping and production. The board is easy to use and provides a comprehensive set of features and functions for evaluating the performance of the LT5546EUF.
Specifications
Linear Technology/Analog Devices technical specifications, attributes, parameters and parts with similar specifications to Linear Technology/Analog Devices .
- TypeParameter
- Lifecycle StatusPRODUCTION (Last Updated: 3 weeks ago)
- Factory Lead Time8 Weeks
- Number of Pins0
- Published2003
- Part StatusActive
- Moisture Sensitivity Level (MSL)1 (Unlimited)
- TypeDemodulator
- Frequency40MHz~500MHz
- Supplied ContentsBoard(s)
- Evaluation KitYes
- RoHS StatusROHS3 Compliant
0 Similar Products Remaining
Technical Documents
Associated Products
| Part Number | Manufacturer | Description | Stock | RFQ |
|---|---|---|---|---|
| Analog Devices, Inc. | IC OPAMP VFB 400MHZ 8SO | 0 | RFQ |


Product
Brand
Articles
Tools













