Analog Devices AD8345-EVALEvaluation Kit For 140 MHz To 1000 MHz Quadrature Modulator
Description
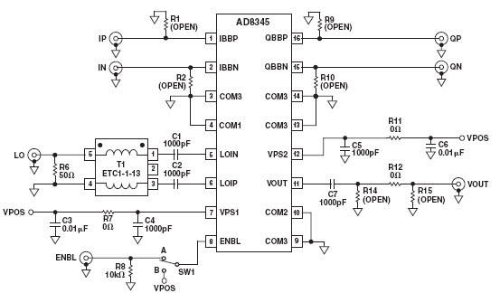
The Analog Devices AD8345-EVAL Evaluation Board is designed to evaluate the performance of the AD8345 Modulator. This board is ideal for use in communications and telecom applications. It features a wide range of features, including a low-noise amplifier, a high-speed modulator, and a low-distortion output. The board also includes a wide range of test points and connectors for easy evaluation and testing. The board is designed to be used with a variety of power supplies and can be used with a variety of signal sources. The board is also designed to be used with a variety of evaluation software packages. The board is designed to provide a reliable and accurate evaluation of the performance of the AD8345 Modulator.
Specifications
Analog Devices technical specifications, attributes, parameters and parts with similar specifications to Analog Devices .
- TypeParameter
- RoHSCompliant
- Evaluation KitYes
0 Similar Products Remaining
Associated Products
| Part Number | Manufacturer | Description | Stock | RFQ |
|---|---|---|---|---|
| Analog Devices Inc. | IC VREF SERIES 2.5V TSOT23-5 | 10454 | BUY | |
| Analog Devices Inc. | IC AMP VGA DC-COUPLED GP 8-LFCSP | 6226 | BUY |


Product
Brand
Articles
Tools










