Analog Devices Inc. EV1HMC8410LP2FEVALUATION PCB ASSEMBLY
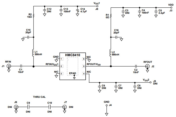
The Analog Devices EV1HMC8410LP2F-F Evaluation Board is designed for use with the HMC8410 10 MHz to 10 GHz, Low Noise RF Amplifier. This military and aerospace grade board is ideal for testing and evaluating the performance of the HMC8410 amplifier in a variety of applications. It features a wide range of features, including a low noise figure, high linearity, and wide dynamic range. The board also includes a variety of connectors and test points for easy connection to external test equipment. The board is designed to be used in a variety of environments, including extreme temperatures, high vibration, and high shock. This evaluation board is an ideal solution for testing and evaluating the performance of the HMC8410 amplifier in a variety of applications.
- TypeParameter
- Lifecycle StatusPRODUCTION (Last Updated: 4 months ago)
- Factory Lead Time8 Weeks
- Number of Pins0
- Part StatusActive
- Moisture Sensitivity Level (MSL)1 (Unlimited)
- TypeAmplifier
- Frequency10MHz~10GHz
- Base Part NumberHMC8410
- Supplied ContentsBoard(s)
- RoHS StatusNon-RoHS Compliant
- Lead FreeContains Lead
| Part Number | Manufacturer | Description | Stock | RFQ |
|---|---|---|---|---|
| Analog Devices Inc. | IC SYNTHESIZER VCO 24LFCSP | 10 | RFQ | |
| Microchip Technology | EEPROM SERIAL 64K, 24LC64, SOIC8 | 700 | RFQ | |
| Microchip | 8K X 8 I2C/2-WIRE SERIAL EEPROM, PDSO8, 3.90 MM, ROHS COMPLIANT, PLASTIC, SOIC-8 | 2095 | BUY |


Product
Brand
Articles
Tools










