Analog Devices Inc. EVAL-AD5933EBZBOARD EVALUATION FOR AD5933
Description
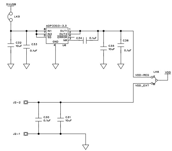
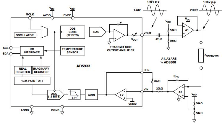
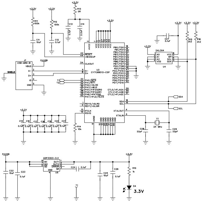
The Analog Devices EVAL-AD5933EBZ is an evaluation board designed to evaluate the AD5933, a 1-MSPS, 12-bit impedance converter network analyzer. This board is ideal for automotive and transportation applications, as it is capable of measuring impedance over a wide frequency range with high accuracy. It features a wide range of features, including a low-noise, low-power design, a wide dynamic range, and a high-speed serial interface. The board also includes a variety of software tools to help users quickly and easily evaluate the performance of the AD5933.
Specifications
Analog Devices Inc. technical specifications, attributes, parameters and parts with similar specifications to Analog Devices Inc. .
- TypeParameter
- Lifecycle StatusPRODUCTION (Last Updated: 3 weeks ago)
- Factory Lead Time8 Weeks
- Number of Pins0
- Part StatusActive
- Moisture Sensitivity Level (MSL)1 (Unlimited)
- TypeTiming
- Base Part NumberAD5933
- FunctionDirect Digital Synthesis (DDS)
- Operating Supply Voltage5.5V
- InterfaceSerial
- Utilized IC / PartAD5933
- Supplied ContentsBoard(s), Cable(s)
- Resolution1.5 B
- Evaluation KitYes
- Primary Attributes12-Bit DAC, 24-Bit Tuning Word Width
- EmbeddedNo
- Secondary Attributes16MHz, Graphical User Interface, 2.7V ~ 5.5V
- REACH SVHCNo SVHC
- Radiation HardeningNo
- RoHS StatusROHS3 Compliant
- Lead FreeContains Lead
0 Similar Products Remaining
Technical Documents
Associated Products
| Part Number | Manufacturer | Description | Stock | RFQ |
|---|---|---|---|---|
| Analog Devices Inc. | IC REG CTRLR BUCK 24QSOP | 1091 | RFQ |


Product
Brand
Articles
Tools













