Analog Devices Inc. EVAL-CN0332-PMDZANALOG DEVICES EVAL-CN0332-PMDZPMODS BRD CFTL, MAG RESISTIVE RPM SENSOR
Description
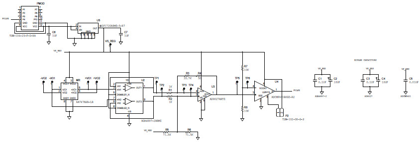
The Analog Devices EVAL-CN0332-PMDZ Evaluation Board is a versatile tool designed for automotive and transportation applications. It is based on the ADA4897-2 Magneto resistive (MR) Rotational Speed Sensor, which is capable of measuring rotational speed and direction in a wide range of automotive and transportation applications. The board features a wide range of features, including a low-noise amplifier, a low-power comparator, and a high-speed digital interface. It also includes a wide range of test points and connectors for easy connection to external circuits. The board is designed to provide a reliable and accurate measurement of rotational speed and direction in a wide range of automotive and transportation applications.
Specifications
Analog Devices Inc. technical specifications, attributes, parameters and parts with similar specifications to Analog Devices Inc. .
- TypeParameter
- Lifecycle StatusPRODUCTION (Last Updated: 5 days ago)
- Factory Lead Time8 Weeks
- Number of Pins0
- SeriesCircuits from the Lab™
- Part StatusActive
- Moisture Sensitivity Level (MSL)1 (Unlimited)
- TypeInterface
- FunctionSensor Conditioner
- Operating Supply Voltage5.5V
- Utilized IC / PartAA747, AD8027, ADA4897-2, ADCMP601
- Evaluation KitYes
- ContentsBoard(s)
- PlatformPmod™
- REACH SVHCUnknown
- RoHS StatusROHS3 Compliant
- Lead FreeContains Lead
0 Similar Products Remaining
Technical Documents
Associated Products
| Part Number | Manufacturer | Description | Stock | RFQ |
|---|---|---|---|---|
| Analog Devices Inc. | ANALOG DEVICES ADF7024BCPZ RF TRANSCEIVER, 862-928MHZ, LFCSP-32 | 245 | RFQ |


Product
Brand
Articles
Tools

















