Linear Technology/Analog Devices DC2417A-AEVAL BOARD FOR LTC4367
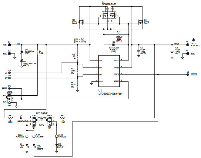
The Analog Devices DC2417A-A Demo Board is designed to demonstrate the capabilities of the LTC4367 100V Overvoltage, Under voltage and Reverse Supply Protection Controller. This board is ideal for automotive and transportation applications, providing a reliable and efficient solution for protecting sensitive electronic components from overvoltage, undervoltage, and reverse supply conditions. The board features a wide input voltage range of 4.5V to 100V, adjustable overvoltage and undervoltage thresholds, and a reverse supply protection circuit. The board also includes a power supply, a voltage regulator, and a current monitor. The board is easy to use and provides a comprehensive solution for protecting sensitive electronic components in automotive and transportation applications.
- TypeParameter
- Factory Lead Time8 Weeks
- Published2015
- Part StatusActive
- Moisture Sensitivity Level (MSL)1 (Unlimited)
- TypePower Management
- FunctionCircuit Protection
- Utilized IC / PartLTC4367
- Supplied ContentsBoard(s)
- Primary AttributesReverse Voltage, Overvoltage, Undervoltage Protection
- Secondary AttributesOn-Board LEDs
- RoHS StatusROHS3 Compliant
| Part Number | Manufacturer | Description | Stock | RFQ |
|---|---|---|---|---|
| Diodes Incorporated | IC VREF SHUNT ADJ SOT23 | 2847 | RFQ |


Product
Brand
Articles
Tools








