Linear Technology/Analog Devices DC465ALTC1955EUH - DUAL SMART CARD INT
Description
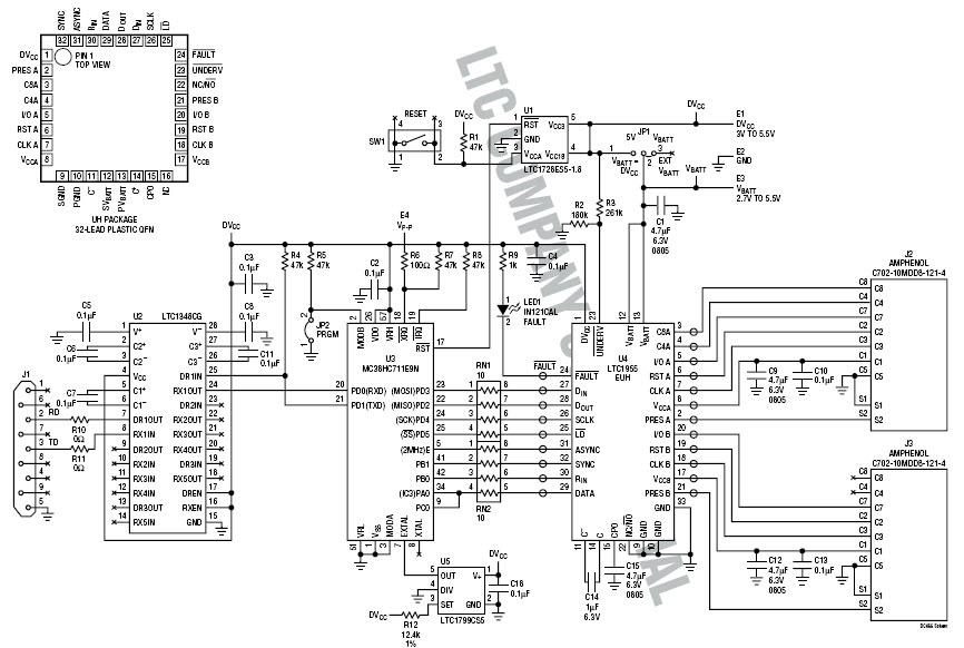
The Analog Devices DC465A-A, DC465A Demo Board is a versatile platform for evaluating the LTC1955EUH Dual Smart Card Interface. It is designed to operate with a DVCC voltage range of 3V to 5.5V and a VBATT voltage range of 2.7V to 5.5V, making it suitable for use in consumer electronics applications. The board features two smart card slots, allowing for simultaneous testing of two cards, and a variety of test points and connectors for easy connection to external devices. The board also includes a USB-to-UART bridge for communication with a PC, and a power supply for powering the board. The DC465A-A, DC465A Demo Board is an ideal tool for evaluating the performance of the LTC1955EUH Dual Smart Card Interface.
Specifications
Linear Technology/Analog Devices technical specifications, attributes, parameters and parts with similar specifications to Linear Technology/Analog Devices .
- TypeParameter
- Factory Lead Time8 Weeks
- Part StatusActive
- Moisture Sensitivity Level (MSL)1 (Unlimited)
- TypeInterface
- FunctionSmart Card
- Utilized IC / PartLTC1955
- Supplied ContentsBoard(s)
- EmbeddedYes, MCU, 8-Bit
- Secondary AttributesGraphical User Interface
- RoHS StatusROHS3 Compliant
0 Similar Products Remaining
Technical Documents
Associated Products
| Part Number | Manufacturer | Description | Stock | RFQ |
|---|---|---|---|---|
| Analog Devices | Silicon Oscillator - 0.001MHz to 33MHz CMOS/Squarewave Automotive 5-Pin TSOT-23 T/R | 0 | RFQ | |
| Analog Devices, Inc. | 0 | RFQ | ||
| Linear Technology/Analog Devices | IC SUPERVISOR 3 CHANNEL TSOT23-5 | 1748 | BUY | |
| Analog Devices | Silicon Oscillator - 0.001MHz to 33MHz CMOS/Squarewave 5-Pin TSOT-23 T/R | 0 | RFQ | |
| Analog Devices, Inc. | 1250 | RFQ |


Product
Brand
Articles
Tools







