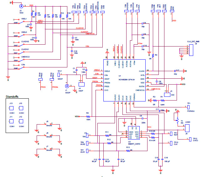
ON Semiconductor NCN8026AMNGEVBInterface Development Tools NCN8026A QFN24L Smart Card IF
The ON Semiconductor NCN8026AMNGEVB-AMNGEVB is an evaluation board designed to evaluate the performance of the NCN8026A QFN24L Smart Card Interface Security IC. This board is designed to provide a complete platform for testing and evaluating the features and performance of the NCN8026A. It includes a USB interface, a power supply, and a variety of test points and connectors for easy evaluation. The board also includes a variety of software tools and documentation to help users get the most out of their evaluation. The NCN8026A is a low-power, high-performance security IC that provides a secure interface for smart cards and other secure devices. It is designed to provide a secure, reliable, and cost-effective solution for a wide range of applications.
- TypeParameter
- Published2013
- Part StatusActive
- Moisture Sensitivity Level (MSL)1 (Unlimited)
- TypeInterface
- FunctionSmart Card
- Operating Supply Voltage5V
- Utilized IC / PartNCN8026A
- Supplied ContentsBoard(s)
- Evaluation KitYes
- EmbeddedNo
- RoHS StatusROHS3 Compliant
| Part Number | Manufacturer | Description | Stock | RFQ |
|---|---|---|---|---|
| Texas Instruments | HUMIDITY SENSOR | 232 | RFQ |


Product
Brand
Articles
Tools







