Linear Technology/Analog Devices DC709ABOARD EVAL FOR LTC4557EUD
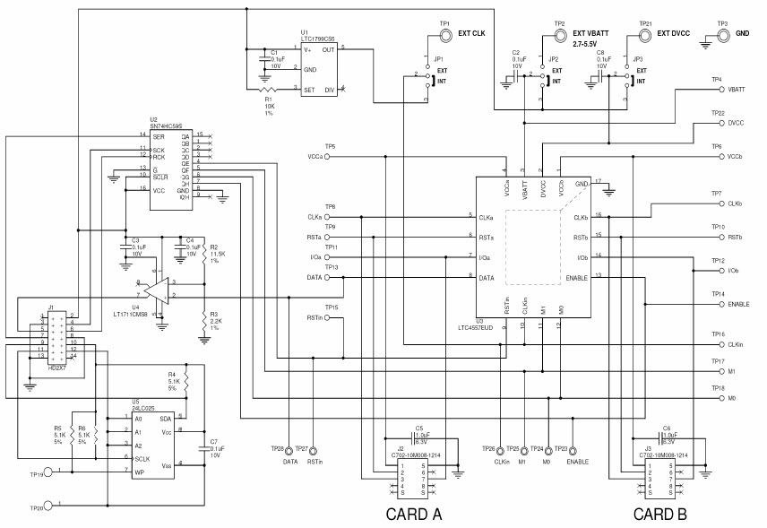
The Analog Devices DC709A-A, DC709A Demo Board is a versatile communications and telecom board that utilizes the LTC4557EUD Dual SIM Card Power Supply and Interface. This board is designed to provide a comprehensive platform for testing and evaluating the performance of dual SIM card power supplies and interfaces. It features two independent power supplies, each with its own voltage and current regulation, as well as two independent SIM card interfaces. The board also includes a variety of communication and telecom features, such as a USB port, Ethernet port, RS-232 port, and a variety of other I/O ports. Additionally, the board includes a variety of on-board test points and indicators, allowing for easy debugging and troubleshooting. The DC709A-A, DC709A Demo Board is an ideal solution for testing and evaluating dual SIM card power supplies and interfaces.
- TypeParameter
- Lifecycle StatusPRODUCTION (Last Updated: 3 weeks ago)
- Factory Lead Time8 Weeks
- Number of Pins0
- Published2004
- Part StatusActive
- Moisture Sensitivity Level (MSL)1 (Unlimited)
- TypeInterface
- FunctionSIM Card
- Utilized IC / PartLTC4557
- Supplied ContentsBoard(s)
- Evaluation KitYes
- EmbeddedNo
- REACH SVHCNo SVHC
- RoHS StatusROHS3 Compliant
| Part Number | Manufacturer | Description | Stock | RFQ |
|---|---|---|---|---|
| Texas Instruments | IC SHIFT REGISTER 8BIT 16-SOIC | 0 | RFQ | |
| Analog Devices | Silicon Oscillator - 0.001MHz to 33MHz CMOS/Squarewave Automotive 5-Pin TSOT-23 T/R | 0 | RFQ | |
| Texas Instruments | IC REGISTER/LATCH 8BIT 3ST 16SO | 70 | BUY | |
| Microchip Technology | IC EEPROM 2K I2C 400KHZ SOT23-6 | 5000 | RFQ | |
| Texas Instruments | IC SHIFT REGISTER 8BIT 16-SSOP | 3325 | BUY | |
| Microchip Technology | EEPROM Serial-I2C 2K-bit 256 x 8 3.3V/5V 8-Pin TSSOP Tube | 35 | RFQ | |
| Texas Instruments | IC SHIFT REGISTER 8BIT 16-SOIC | 317 | BUY | |
| Microchip Technology | 24LC025 Series 2 Kb I2C 2 Wire (256 x 8) 2.5 V Serial EEPROM - PDIP-8 | 1652 | BUY |


Product
Brand
Articles
Tools















