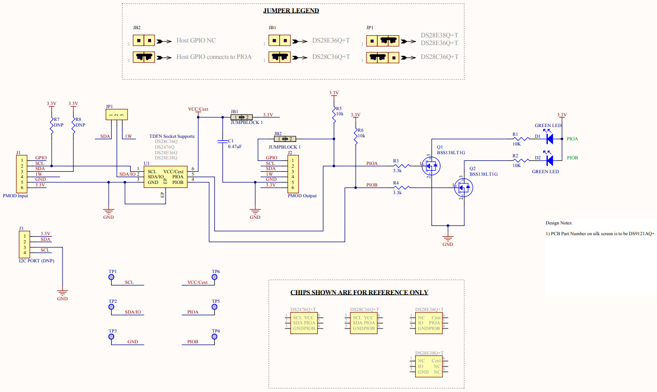
Maxim Integrated DS28E38EVKIT#EVKIT AUTHEN CHIPDNA PUF DS28E38
The Maxim Integrated DS28E38EVKIT-EVKIT# is an evaluation system for the DS28E38 and DS2476 DeepCover Secure ECDSA Authenticator with ChipDNA PUF Protection Security ICs. This system provides a comprehensive platform for evaluating the features and performance of the DS28E38 and DS2476 ICs. It includes a USB-based evaluation board, a Windows-based GUI, and a suite of software tools for testing and debugging. The evaluation board features a USB interface, an LCD display, and a set of buttons for user interaction. The Windows-based GUI provides a graphical interface for configuring and testing the ICs. The software tools allow for detailed analysis of the ICs' performance and features. The DS28E38EVKIT-EVKIT# is an ideal solution for evaluating the security and performance of the DS28E38 and DS2476 ICs.
- TypeParameter
- Factory Lead Time6 Weeks
- SeriesDeepCover®
- Published2017
- Part StatusActive
- Moisture Sensitivity Level (MSL)1 (Unlimited)
- TypeInterface
- FunctionAnti Tamper and Security
- Utilized IC / PartDS28E38
- Supplied ContentsBoard(s), Cable(s), Accessories
- Secondary AttributesGraphical User Interface
- RoHS StatusROHS3 Compliant
- DS28E38 Evaluation System
- DS28E38 Datasheet
- DeepCover? Solution Guide
- Isolate Software Excecution with a DeepCover? Security Framework
- How Unclonable Turnkey Embedded Security Protects Designs from Ground Up
- Easily Add Memory, Security, Monitoring, Control to Medical Sensors, Consumables
- DS28E38EVKIT%23-Maxim-Integrated-datasheet-102477093.pdf
- Maxim-Integrated-company-65.pdf


Product
Brand
Articles
Tools















