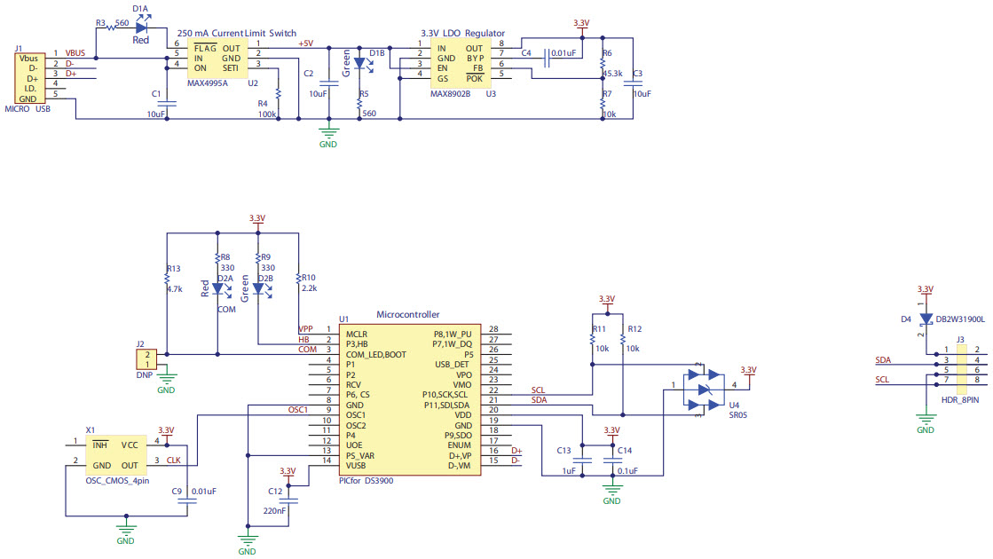
Maxim Integrated DS3900P2EVKIT#Interface Development Tools USB TO I2C PROGRAMMING INTERFACE
The Maxim Integrated DS3900P2EVKIT-EVKIT# is a USB HID Serial Communications Module Evaluation Kit designed for computers and peripherals. It is a comprehensive evaluation kit that includes a USB HID serial communications module, a USB cable, and a software package. The module is designed to provide a simple and reliable way to connect a computer or peripheral device to a host system. It supports a wide range of communication protocols, including RS-232, RS-485, and CANbus. The kit also includes a comprehensive set of software tools for configuring and testing the module. The software package includes a graphical user interface, a command line interface, and a library of sample programs. The kit is ideal for developers who need to quickly and easily evaluate the performance of their USB HID serial communications module.
- TypeParameter
- Factory Lead Time6 Weeks
- Package / CaseModule
- Published2013
- Part StatusActive
- Moisture Sensitivity Level (MSL)1 (Unlimited)
- Base Part NumberDS3900
- Accessory TypeInterface Board
- Evaluation KitYes
- RoHS StatusROHS3 Compliant
| Part Number | Manufacturer | Description | Stock | RFQ |
|---|---|---|---|---|
| ON Semiconductor | Switching Controllers OCP AUTO OVP VCC LATCH | 4389 | RFQ | |
| ON Semiconductor | Current Mode PWM Controller 500mA 6-Pin TSOP T/R | 1182 | RFQ |


Product
Brand
Articles
Tools






