Maxim Integrated MAX14578AEVKIT#EVAL KIT MAX14578A (USB BATTERY
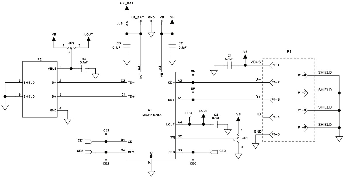
The MAX14578AEVKIT-AEVKIT# Evaluation Kit from Maxim Integrated is a comprehensive evaluation platform for the MAX14578AE USB Battery Charger Detector, Video and Imaging System. This kit includes a MAX14578AE evaluation board, a USB Type-C cable, and a USB Type-A to Type-C adapter. The evaluation board features a USB Type-C connector, a USB Type-A connector, and a USB Type-C receptacle. It also includes a MAX14578AE IC, a MAX14578AE-QFN package, and a MAX14578AE-QFN-TR package. The kit also includes a USB Type-C to Type-A adapter, a USB Type-C to Type-C adapter, and a USB Type-C to Type-A cable. The evaluation board is designed to provide a complete solution for evaluating the MAX14578AE USB Battery Charger Detector, Video and Imaging System. It is ideal for testing and evaluating the performance of the MAX14578AE in a variety of applications.
- TypeParameter
- Factory Lead Time2 Weeks
- Part StatusActive
- Moisture Sensitivity Level (MSL)1 (Unlimited)
- RoHS StatusNon-RoHS Compliant
| Part Number | Manufacturer | Description | Stock | RFQ |
|---|---|---|---|---|
| Maxim Integrated | 0 | RFQ |


Product
Brand
Articles
Tools








