Maxim Integrated MAX14589EEVKIT#EVAL KIT MAX14589 (HIGH-DENSITY
Description
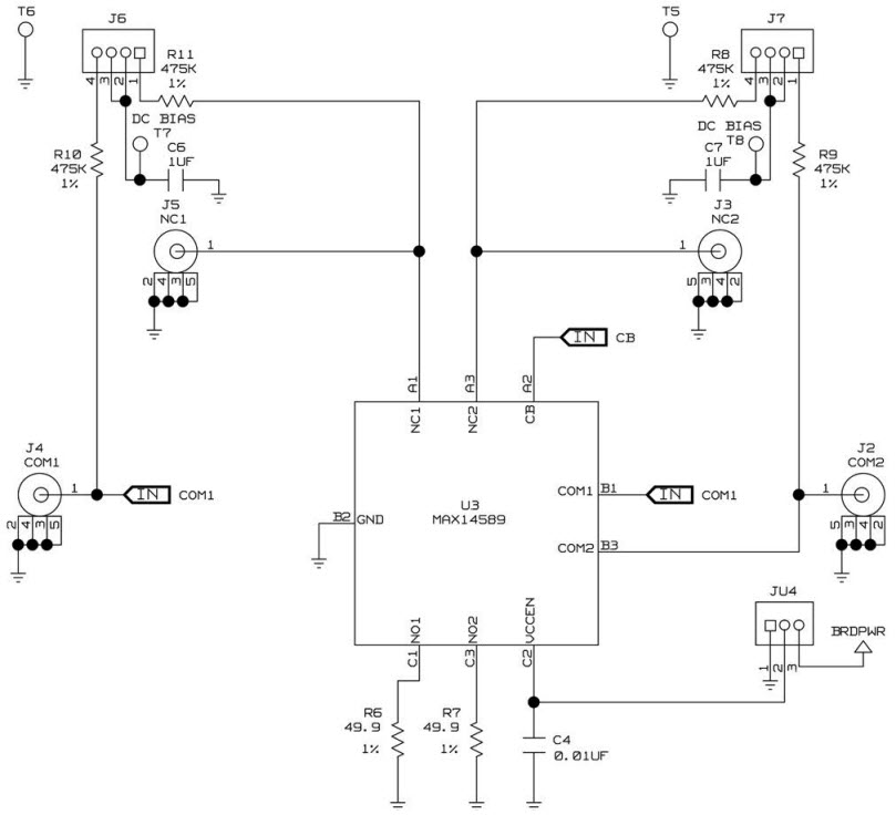
The MAX14589EEVKIT-EEVKIT# Evaluation Kit from Maxim Integrated is designed to evaluate the MAX14589E Ultra-Small, Low-RON, Beyond-the-Rails DPDT Analog Switch, Audio Mux. This kit includes a MAX14589E device, a MAX14589EEVKIT-EEVKIT# board, and a USB cable. The board features two audio inputs, two audio outputs, and two control inputs. It also includes a power supply, a USB connector, and a set of jumpers for configuring the device. The board is designed to allow users to quickly and easily evaluate the performance of the MAX14589E device. The kit also includes a comprehensive user guide and software for configuring the device.
Specifications
Maxim Integrated technical specifications, attributes, parameters and parts with similar specifications to Maxim Integrated .
- TypeParameter
- Factory Lead Time6 Weeks
- Part StatusActive
- Moisture Sensitivity Level (MSL)1 (Unlimited)
- RoHS StatusNon-RoHS Compliant
0 Similar Products Remaining


Product
Brand
Articles
Tools







