Maxim Integrated MAX20327EVKIT#EVAL MAX20327 ANLG SWITCH
Description
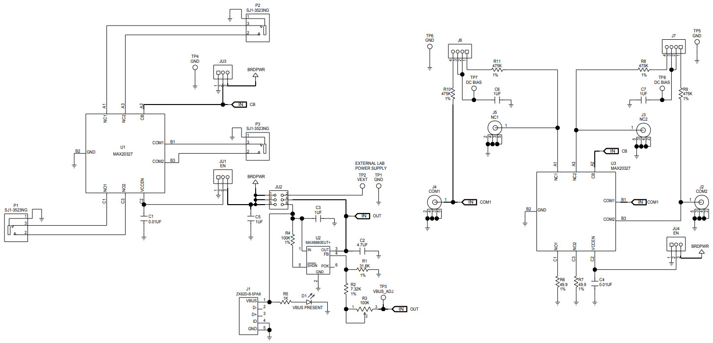
The MAX20327EVKIT-EVKIT# is an evaluation kit for the MAX20327 12V capable, low-RON, beyond-the-rails DPDT analog switch, designed for consumer electronics applications. The kit includes a MAX20327 evaluation board, a USB-to-I2C interface board, and a USB cable. The evaluation board features two DPDT switches, each with a low on-resistance of 0.5Ω, and a maximum supply voltage of 12V. The board also includes a power supply, a logic level shifter, and a set of test points for easy evaluation. The USB-to-I2C interface board allows for easy connection to a PC for programming and evaluation. The kit is ideal for evaluating the performance of the MAX20327 in consumer electronics applications.
Specifications
Maxim Integrated technical specifications, attributes, parameters and parts with similar specifications to Maxim Integrated .
- TypeParameter
- Factory Lead Time6 Weeks
- Part StatusActive
- Moisture Sensitivity Level (MSL)1 (Unlimited)
- TypeInterface
- FunctionAnalog Switch
- Utilized IC / PartMAX20327
- Supplied ContentsBoard(s)
0 Similar Products Remaining
Technical Documents
Associated Products
| Part Number | Manufacturer | Description | Stock | RFQ |
|---|---|---|---|---|
| Maxim Integrated | IC INTERFACE SPECIALIZED 10UMAX | 4500 | BUY |


Product
Brand
Articles
Tools







