Maxim Integrated MAX1471EVKIT-315EVAL KIT FOR MAX1471 315MHZ
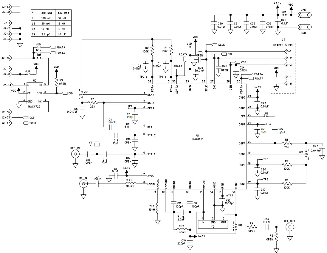
The MAX1471EVKIT-315 is an evaluation kit for the MAX1471 315MHz Low-Power, 3V/5V ASK/FSK Super heterodyne Receiver, designed for consumer electronics applications. This kit includes a MAX1471 evaluation board, a MAX1471-EVKIT-315-ANT antenna, and a MAX1471-EVKIT-315-CBL cable. The MAX1471 is a low-power, 3V/5V ASK/FSK super heterodyne receiver that is designed to receive data from remote transmitters in consumer electronics applications. It features a low-noise amplifier, a high-performance mixer, and a low-IF filter. The MAX1471 also has a low-power shutdown mode and a wide operating temperature range. The evaluation board includes a MAX1471 IC, an antenna, and a cable for connecting to a PC. The kit also includes a user guide and software for configuring the MAX1471.
- TypeParameter
- Factory Lead Time6 Weeks
- Published2005
- Part StatusActive
- Moisture Sensitivity Level (MSL)1 (Unlimited)
- TypeReceiver, ASK/FSK
- Frequency315MHz
- Base Part NumberMAX1471
- Supplied ContentsBoard(s)
- Evaluation KitYes
- Radiation HardeningNo
- RoHS StatusROHS3 Compliant
- Lead FreeLead Free


Product
Brand
Articles
Tools





