Maxim Integrated MAX17604EVKIT#EVAL KIT FOR MAX17604
Description
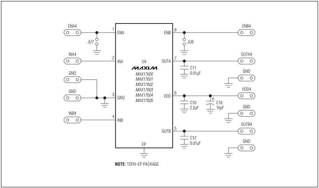
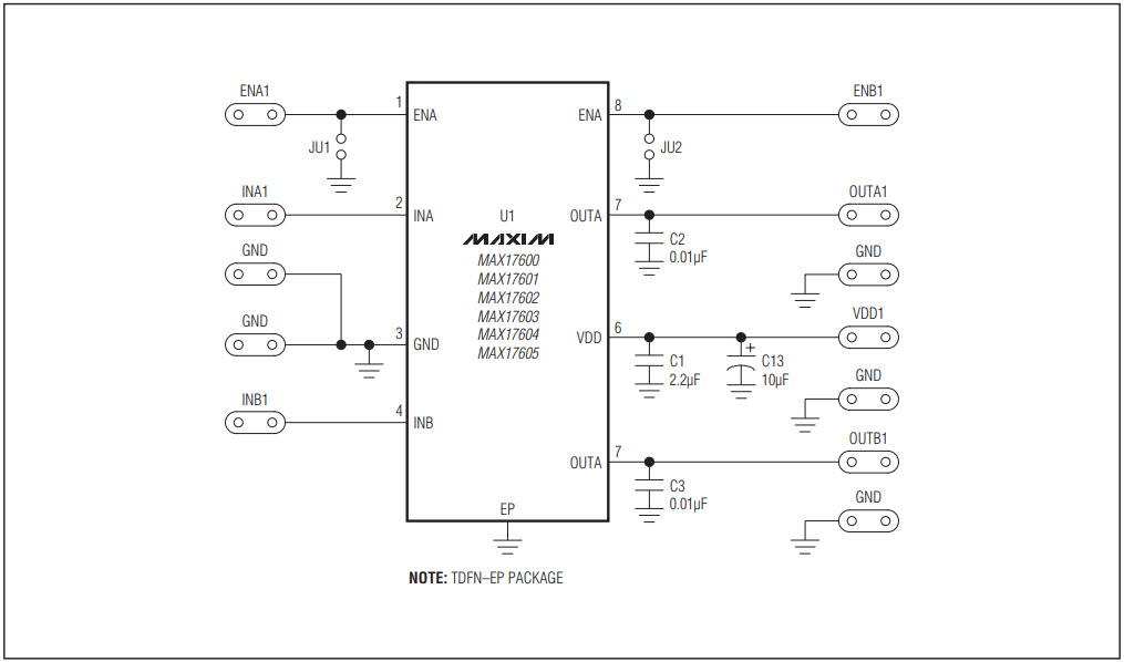
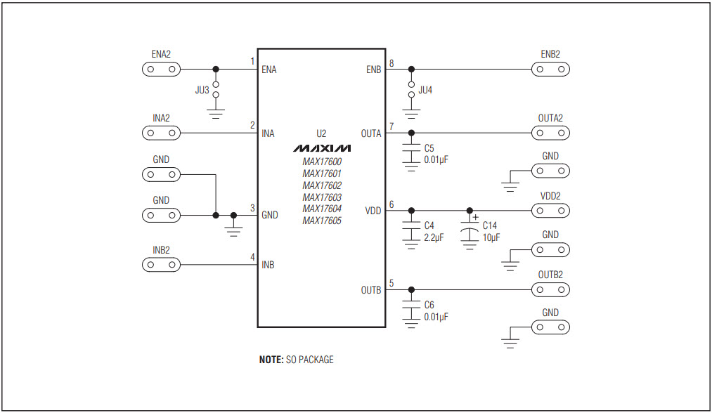
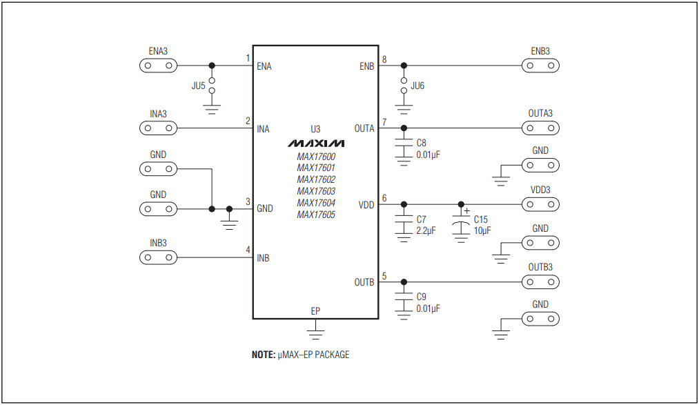
The MAX17604EVKIT-EVKIT# is an evaluation kit for the MAX17604 4A Sink/Source Current, 12ns, Dual MOSFET Driver, Power Management IC. This kit provides a complete platform for evaluating the MAX17604 IC and its features. It includes a MAX17604 evaluation board, a USB-to-I2C interface board, and a USB cable. The evaluation board is designed to provide a simple and easy way to evaluate the MAX17604 IC. It includes two MOSFETs, a power supply, and a set of test points for measuring the output voltage and current. The USB-to-I2C interface board allows the user to control the MAX17604 IC via a PC. The USB cable connects the evaluation board to the USB-to-I2C interface board. This kit is ideal for evaluating the MAX17604 IC and its features.
Specifications
Maxim Integrated technical specifications, attributes, parameters and parts with similar specifications to Maxim Integrated .
- TypeParameter
- Factory Lead Time16 Weeks
- Published2012
- Part StatusActive
- Moisture Sensitivity Level (MSL)1 (Unlimited)
- TypePower Management
- FunctionLow Side Driver (External FET)
- Utilized IC / PartMAX17604
- Supplied ContentsBoard(s)
- Evaluation KitYes
- Primary Attributes2-Channel (Dual)
- EmbeddedNo
- RoHS StatusROHS3 Compliant
0 Similar Products Remaining
Technical Documents


Product
Brand
Articles
Tools
















