Infineon Technologies EVAL-IMM101T-015TOBO1EVAL-IMM101T-015 IS A STARTER KI
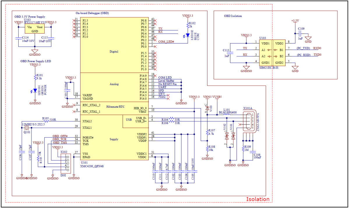
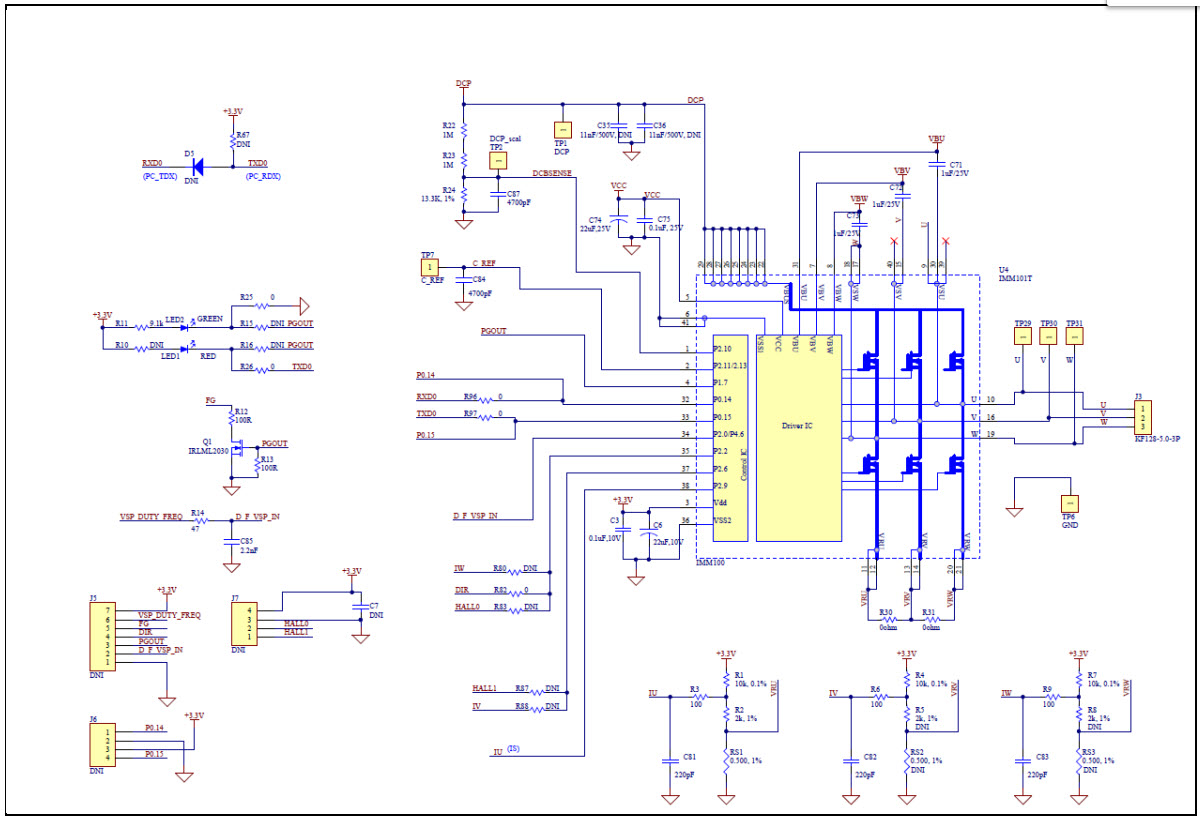
The Infineon Technologies AG EVAL-IMM101T-015TOBO1 iMOTION MADK Starter Kit for IMM101T-015M 500V/1A Smart IPMs is a comprehensive development platform for consumer electronics applications. It includes a range of components and tools to help engineers quickly and easily evaluate and develop their designs. The kit includes an IMM101T-015M 500V/1A Smart IPM, a USB-to-CAN interface, a USB-to-RS485 interface, a USB-to-RS232 interface, a USB-to-I2C interface, a USB-to-SPI interface, a USB-to-PWM interface, a USB-to-GPIO interface, a USB-to-Ethernet interface, a USB-to-Ethernet/CAN interface, a USB-to-Ethernet/RS485 interface, a USB-to-Ethernet/RS232 interface, a USB-to-Ethernet/I2C interface, a USB-to-Ethernet/SPI interface, a USB-to-Ethernet/PWM interface, a USB-to-Ethernet/GPIO interface, a USB-to-Ethernet/Ethernet interface, a USB-to-Ethernet/Ethernet/CAN interface, a USB-to-Ethernet/Ethernet/RS485 interface, a USB-to-Ethernet/Ethernet/RS232 interface, a USB-to-Ethernet/Ethernet/I2C interface, a USB-to-Ethernet/Ethernet/SPI interface, a USB-to-Ethernet/Ethernet/PWM interface, a USB-to-Ethernet/Ethernet/GPIO interface, a USB-to-Ethernet
- TypeParameter
- MfrInfineon Technologies
- PackageBulk
- Product StatusActive
- Base Product NumberEVAL-IMM101
- For Use WithFans, Hair Dryers, Pumps
- Unit Weight14.101824 oz
- Interface TypeUSB
- Part # AliasesEVAL-IMM101T-015 SP004177748
- ManufacturerInfineon
- BrandInfineon Technologies
- Tool Is For Evaluation OfIMM101T-015M
- TradenameiMOTION
- TypePower Management
- SubcategoryDevelopment Tools
- FunctionMotor Controller/Driver
- Output Voltage500 V
- Output Current350 mA
- Utilized IC / PartIMM101T-015
- Supplied ContentsBoard(s)
- Product TypePower Management IC Development Tools
- Primary AttributesMotors (BLDC, PMSM)
- Embedded-
- Secondary Attributes-
- ProductStarter Kits
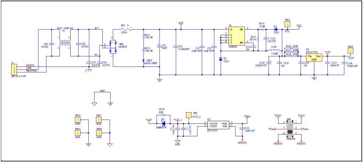
- Input Voltage110 V to 230 V
- Product CategoryPower Management IC Development Tools
| Part Number | Manufacturer | Description | Stock | RFQ |
|---|---|---|---|---|
| Infineon Technologies | IMOTION | 4 | BUY |


Product
Brand
Articles
Tools














