Maxim Integrated MAX22192EVKIT#EVALUATION KIT FOR OCTAL INDUSTR
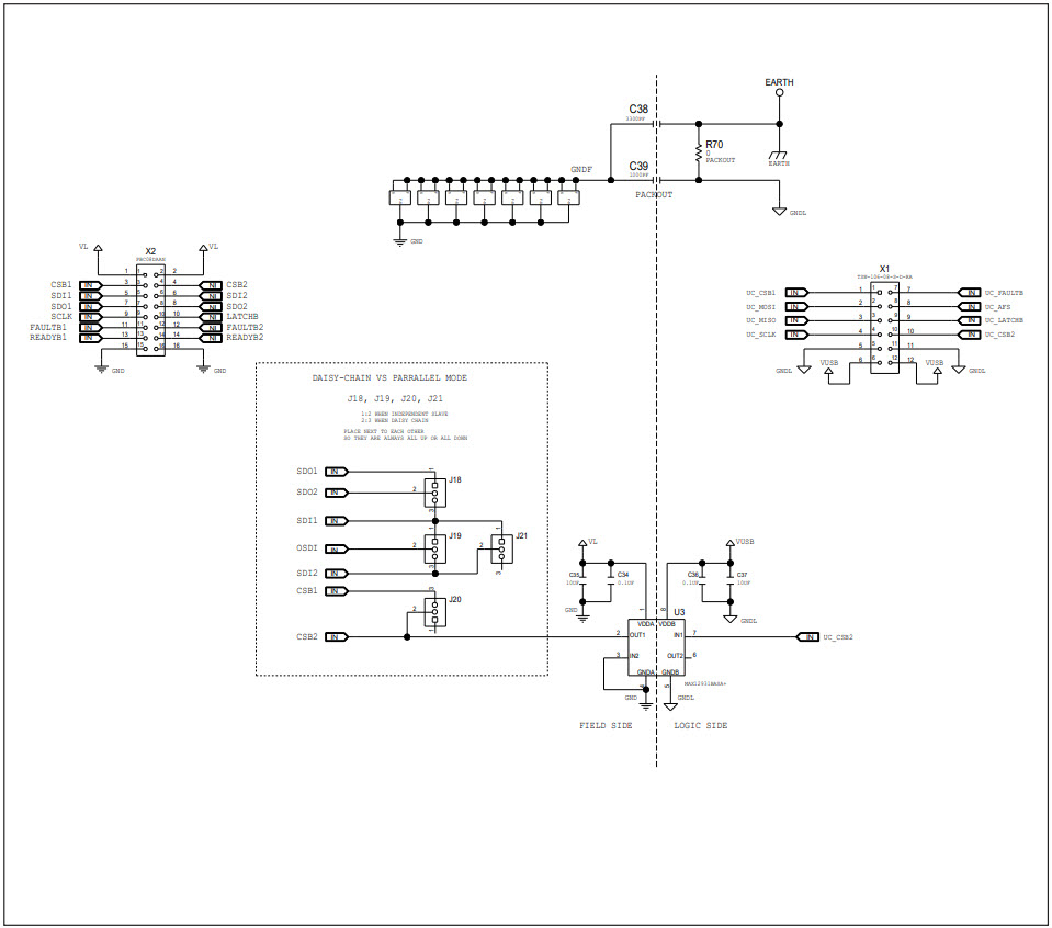
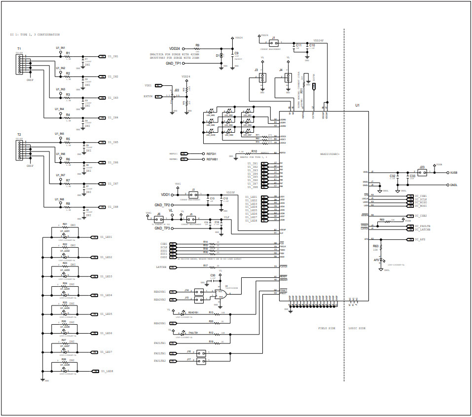
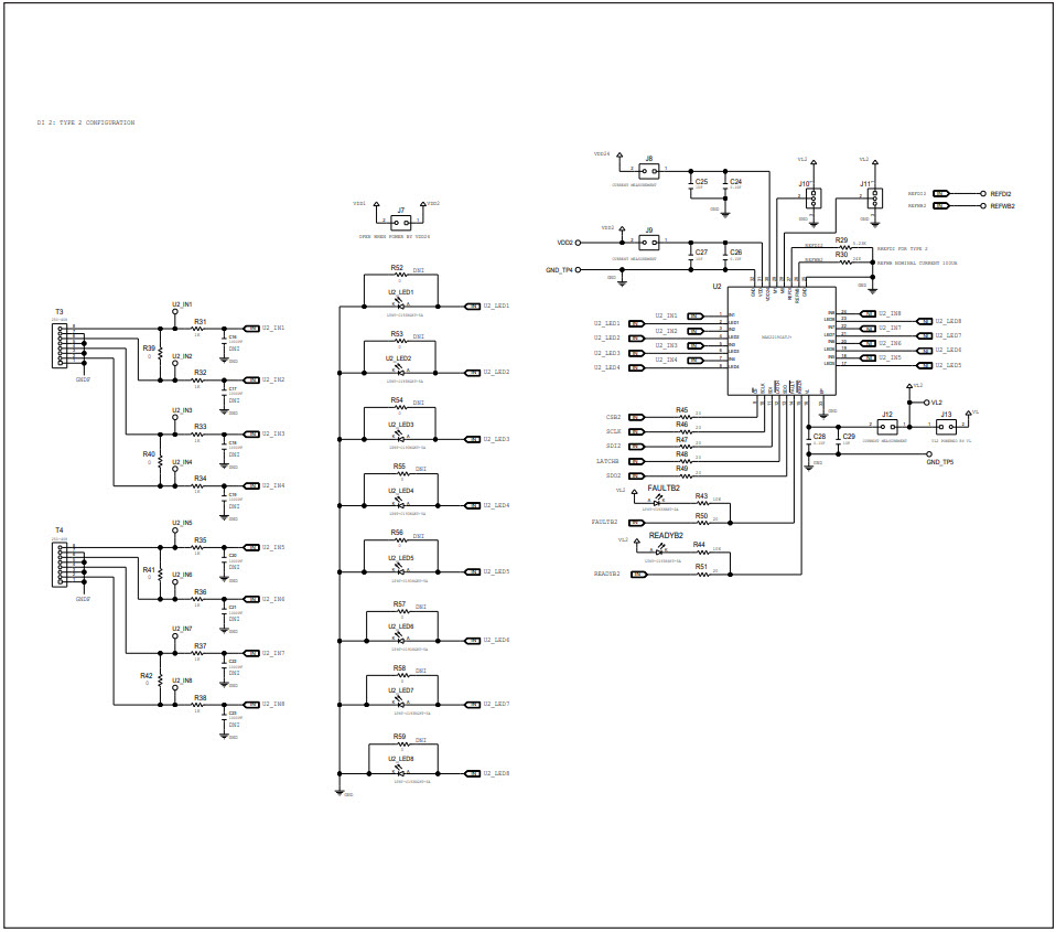
The MAX22192EVKIT# Evaluation Kit is designed to evaluate the MAX22192 Octal Industrial Digital Input with Diagnostics and Digital Isolation. This evaluation kit provides a complete platform for evaluating the features and performance of the MAX22192. The kit includes a MAX22192EVKIT# board, a MAX22192EVKIT# daughter board, and a USB cable. The MAX22192EVKIT# board provides a convenient platform for evaluating the MAX22192. The board includes a USB connector, a power supply connector, and a MAX22192EVKIT# daughter board connector. The MAX22192EVKIT# daughter board provides eight digital inputs with diagnostics and digital isolation. The board also includes a MAX22192EVKIT# daughter board connector, a power supply connector, and a USB connector. The USB cable connects the MAX22192EVKIT# board to a PC for programming and monitoring the MAX22192. The MAX22192EVKIT# Evaluation Kit provides a complete platform for evaluating the features and performance of the MAX22192.
- TypeParameter
- Factory Lead Time6 Weeks
- Part StatusActive
- Moisture Sensitivity Level (MSL)1 (Unlimited)
- TypeInterface
- FunctionDigital Isolator
- Utilized IC / PartMAX22192
- Supplied ContentsBoard(s)
- RoHS StatusROHS3 Compliant


Product
Brand
Articles
Tools















