Maxim Integrated MAX22191PMB#PERIPHERAL MODULE FOR MAX22191
Description
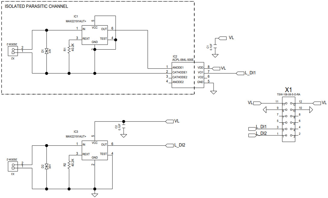
The MAX22191PMB-PMB# Peripheral Module for the MAX22191 Parasitically Powered Digital Input, Instrumentation and Measurement IC is a compact, easy-to-use evaluation board that allows users to quickly evaluate the features and performance of the MAX22191 IC. The board includes a MAX22191 IC, a power supply, and a set of jumpers and connectors for easy connection to external components. The board also includes a set of LEDs and switches for user control and monitoring. The MAX22191PMB-PMB# is an ideal tool for evaluating the MAX22191 IC and its features, such as its low-power operation, high-accuracy measurements, and wide range of input and output options.
Specifications
Maxim Integrated technical specifications, attributes, parameters and parts with similar specifications to Maxim Integrated .
- TypeParameter
- Factory Lead Time6 Weeks
- Part StatusActive
- Moisture Sensitivity Level (MSL)1 (Unlimited)
- TypeInterface
- FunctionIsolator
- Utilized IC / PartMAX22191
- ContentsBoard(s)
- PlatformPmod™
- RoHS StatusROHS3 Compliant
0 Similar Products Remaining
Technical Documents


Product
Brand
Articles
Tools







