Maxim Integrated MAX22195EVKIT#EVAL MAX22195 OCTL TRNSLTR
Description
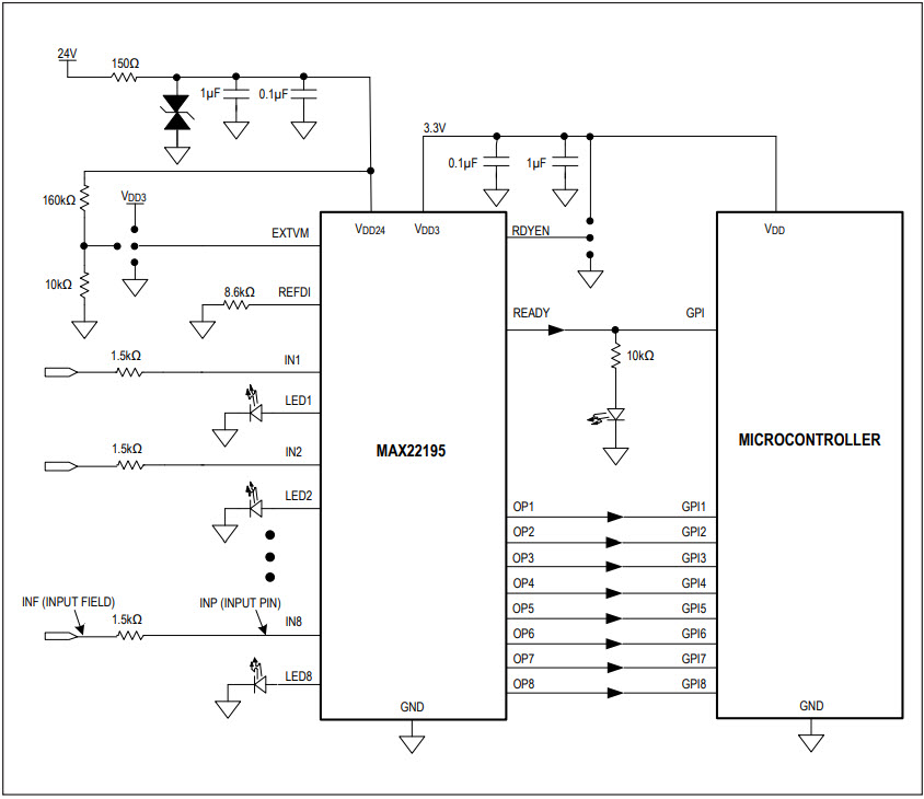
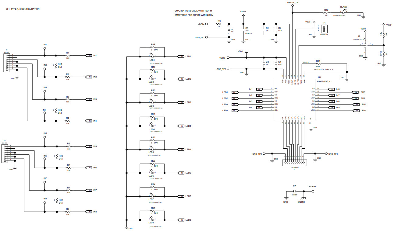
The MAX22195EVKIT-EVKIT# and MAX22195EVKIT# Evaluation Kit from Maxim Integrated is designed to evaluate the MAX22195 High-Speed, Octal, Industrial Digital Input with Parallel Output, Industrial Digital Output with Serial Input. This evaluation kit includes a MAX22195EVKIT# board, a MAX22195EVKIT-EVKIT# board, and a USB cable. The MAX22195EVKIT# board is a full-featured evaluation board that allows users to evaluate the MAX22195 device in a variety of applications. The MAX22195EVKIT-EVKIT# board is a simplified version of the MAX22195EVKIT# board that allows users to quickly evaluate the MAX22195 device. The USB cable is used to connect the evaluation boards to a PC for programming and data acquisition.
Specifications
Maxim Integrated technical specifications, attributes, parameters and parts with similar specifications to Maxim Integrated .
- TypeParameter
- Factory Lead Time6 Weeks
- Part StatusActive
- Moisture Sensitivity Level (MSL)1 (Unlimited)
- TypeInterface
- FunctionDigital I/O
- Utilized IC / PartMAX22195
- Supplied ContentsBoard(s)
- Primary Attributes8-Channel (Octal)
0 Similar Products Remaining
Technical Documents


Product
Brand
Articles
Tools









